| CAD 模型: | View CAD Model |
| Pkg. Type: | QFN |
| Pkg. Code: | LDZ |
| Lead Count (#): | 24 |
| Pkg. Dimensions (mm): | 3.99 x 5.00 x 0.90 |
| Pitch (mm): | 0.5 |
| Moisture Sensitivity Level (MSL) | 3 |
| Pb (Lead) Free | Yes |
| RoHS (ISL1533AIRZ) | 下载 |
| ECCN (US) | |
| HTS (US) |
| Lead Count (#) | 24 |
| Carrier Type | Tube |
| Moisture Sensitivity Level (MSL) | 3 |
| Pb (Lead) Free | Yes |
| Pb Free Category | Pb-Free 100% Matte Tin Plate w/Anneal-e3 |
| Temp. Range (°C) | -40 to +85°C |
| Bandwidth (MHz) | 40 |
| Channels (#) | 2 |
| Enable | Yes |
| IBIAS (nA) | 7.5 |
| IOUT (A) | 0.45 |
| IS per Amp (mA) | 5 |
| Length (mm) | 4 |
| MOQ | 1440 |
| Noise VN (nV/√Hz) | 10 |
| Offset Voltage (Max) (mV) | 10 |
| PSRR (db) | 55 |
| Pitch (mm) | 0.5 |
| Pkg. Dimensions (mm) | 4.0 x 5.0 x 0.90 |
| Pkg. Type | QFN |
| Qualification Level | Standard |
| Rail-to-Rail Input | No |
| Rail-to-Rail Output | No |
| Slew Rate (V/µs) | 400 |
| THD (dB) | 68 |
| Thermal Shutdown | No |
| Thickness (mm) | 0.9 |
| VOUT (V) | 22.2 |
| VS (Max) (V) | 30 |
| VS (Min) (V) | 8 |
| Width (mm) | 5 |
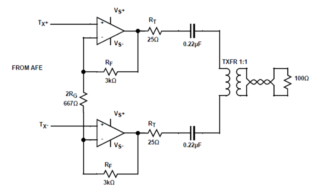
The ISL1533A is a dual channel differential amplifier designed for driving high crest factor signals at very low distortion levels. The high drive capability of 450mA makes this driver ideal for DMT designs. It contains two pairs of wideband, high-voltage, current mode feedback amplifiers designed with the Renesas HS30 Bipolar SOI process for low power consumption in Asymmetric Digital Subscriber Line (ADSL) and Power Line Communications (PLC) systems. This process provides very rugged protection against lightning induced surges on the line. The supply current can be set using a resistor on the IADJ pin. Pins C0 and C1 can adjust supply current to one of four preset modes (full-IS, 3/4-IS, 1/2-IS, and full power-down). The ISL1533A integrates 50k pull-up resistors on Pins C0 and C1 to initially disable the device. The ISL1533A operates on ±5V to ±15V supplies or a single supply up to 30V and retains its bandwidth and linearity across the complete full scale supply range. The device is supplied in a thermally-enhanced small footprint (4mmx5mm) 24 Ld QFN package. The ISL1533A is specified for operation across the full -40°C to +85°C temperature range.