特性
- Full-range industrial temperature (FRZ only): -40°C to +125°C
 - 21dBm output power capability
 - Drives up to 750mA from a +12V supply
 - 20VP-P differential output drive into 21Ω
 - -80dBc typical driver output distortion at full output at 150kHz
 - -75dBc typical driver output distortion at 4MHz
 - -71dBc typical driver output distortion at 10MHz
 - -75dBc typical driver output distortion at 17MHz
 - Low quiescent current of 6mA per amplifier
 - Supply range
- ISL1557IRZ, ISL1557FRZ: ±2.25V to ±6V, 4.5V to 12V
 - ISL1557IUEZ: 4.5V to 12V
 
 - 300MHz bandwidth
 - Thermal shutdown
 - Pb-free (RoHS compliant)
 
描述
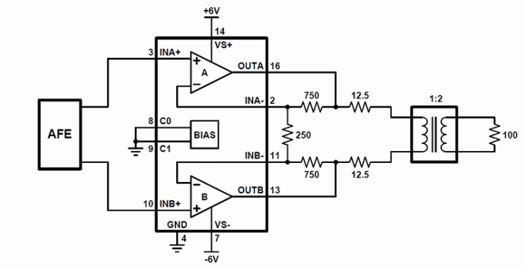
The ISL1557 is a dual operational amplifier designed for VDSL2 and ADSL line driving in DMT based solutions. This device features a high drive capability of 750mA while consuming only 6mA of supply current per amplifier and operating from a single 4. 5V to 12V supply. The driver achieves a typical distortion of -80dBc at 150kHz into a 25Ω load. The ISL1557 is available in the thermally-enhanced 16 Ld QFN and 10 Ld HMSOP package and is specified for operation across -40°C to +85°C (IRZ, IUEZ) or -40°C to +125°C (FRZ) temperature ranges. The ISL1557 has control pins C0 and C1 for controlling the bias and enable/disable of the outputs. These controls allow for lowering the power to fit the performance/power ratio for the application. The ISL1557 is ideal for ADSL2+, SDSL, HDSL2, and VDSL line driving applications, including both 14. 5dBm and 21dBm applications.
产品参数
| 属性 | 值 | 
|---|---|
| Channels (#) | 1 | 
| Bandwidth (MHz) | 300 | 
| Enable | Yes | 
| Slew Rate (V/µs) | 1200 | 
| VOUT (V) | 10 | 
| VS (Min) (V) | 4.5 | 
| VS (Max) (V) | 13.2 | 
| IS per Amp (mA) | 15 | 
| PSRR (db) | 95 | 
| THD (dB) | 83 | 
| Noise VN (nV/√Hz) | 6 | 
| Rail-to-Rail Input | No | 
| Rail-to-Rail Output | No | 
| Thermal Shutdown | Yes | 
| Gain Min | 1 | 
| Offset Voltage (Max) (mV) | 7.5 | 
| Qualification Level | Standard | 
封装选项
| Pkg. Type | Pkg. Dimensions (mm) | Lead Count (#) | 
|---|---|---|
| QFN | 4.0 x 4.0 x 0.90 | 16 | 
应用
- VDSL2 line drivers
 - Power line communications line drivers
 - ADSL2+ CPE line driving
 - GSHDSL and HDSL2 line drivers
 
当前筛选条件