特性
- Internal Fixed Gain of 11.6V/V at RLOAD
- ±360mA Output Drive Capability
- 42.4VP-P Differential Output Drive into 82.6Ω
- -62dBc MBPR (VDSL 8b Profile)
- -65dBc US1, -63dBc US2 MBPR (VDSL2 17a Profile)
- -64dBc US1, -62dBc US2, -60dBc US3 MBPR (VDSL 30a Profile)
- High Slew Rate of 2000V/µs Differential
- Bandwidth (170MHz)
- Supply Current Control Pins
- K.20, GR-1089 Surge Robustness Validated
- Pb-Free (RoHS Compliant)
描述
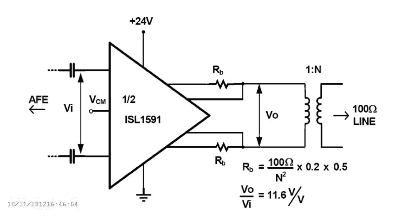
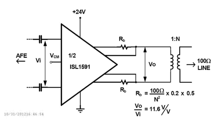
The ISL1591 provides 4 internal wideband op amps intended to be used as two pairs of fixed gain differential line drivers. The ISL1591s high bandwidth, and ultra low distortion enables the support of VDSL2 8b, 17a, and 30a in central office modem applications. This highly versatile line driver allows for operation from +14V to +24V nominal power supplies, while delivering exceptional MTPR distortion performance. Using a single +24V supply, the ISL1591 MBPR distortion is below -62dBc in VDSL2 8b, -63dBc in VDSL2 17a, and -60dBc in VDSL2 30a profiles. Using a single +14V supply, ISL1591 supports 14. 5dBm VDSL2 17a and 30a profiles at only a power consumption of 425mW. This capability is ideal for short loop, high bit rate VDSL2 applications where 14. 5dBm transmit power is all that is required. For full power VDSL2 8b profile with 20dBm of transmit power, the line driver will require +24V single supply. Each of the 4 internal op amps is a wideband current feedback amplifier offering very high slew rate intrinsic to that design using low quiescent current levels. Each of the two pair of amplifiers (ports) can also be power optimized to the application using two external quiescent control logic pins. Full power is nominally 14mA/port with options of medium power cutback to 9. 7mA/port, a low power condition at 7. 4mA/port, and an off state at 0. 5mA/port. High power push/pull line driver applications are best supported using a low headroom, high output current device. On +24V supplies, the ISL1591 offers a 1. 6V headroom with >360mA peak output current. Driving differentially, this gives >42. 4VP-P swing to as low as 58Ω differential load. The four amplifiers in ISL1591 are intended to be used as differential pairs and not as individual amplifiers.
应用
- ADSL2+
- VDSL2 Profiles: 8MHz, 17MHz, and 30MHz
当前筛选条件
 
