跳转到主要内容
瑞萨电子 (Renesas Electronics Corporation)

特性

  • Adjustable 8-Bit, 256-Step, Current Sink Output
  • On-Chip 8-Bit EEPROM
  • Up/Down Counter Interface
  • Guaranteed Monotonic Over-Temperature
  • 4.5V to 19.0V Analog Supply Range for Normal Operation (10.8V Minimum Analog Supply Voltage for Programming)
  • 2.25V to 3.6V Logic Supply Voltage Operating Range
  • Pb-free (RoHS-Compliant)
  • Ultra-Thin 8 Ld TDFN (3 x 3 x 0.8mm Max)

描述

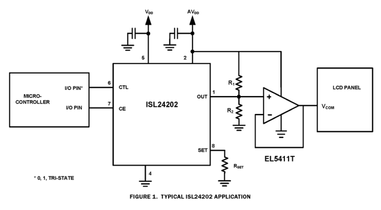
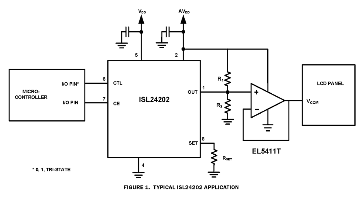
The ISL24202 is an 8-bit programmable current sink that can be used in conjunction with an external voltage divider to generate a voltage source (VCOM) positioned between the analog supply voltage and ground. The current sinks full-scale range is controlled by an external resistor, RSET. With the appropriate choice of external resistors R1 and R2, the VCOM voltage range can be controlled between any arbitrary voltage range. The ISL24202 has an 8-bit data register and 8-bit EEPROM for storing both a volatile and a permanent value for its output, accessible through a single up/down counter interface pin (CTL). After the part is programmed with the desired VCOM value, the Counter Enable pin (CE) can be grounded to prevent further changes. On every power-up the EEPROM contents are automatically transferred to the data register, and the pre-programmed output voltage appears at the VOUT pin. The ISL24202 can be used with a high output drive buffer amplifier, which allows it to directly drive the VCOM input of an LCD panel. The ISL24202 is available in an 8 Ld 3mm x 3mm TDFN package. This package has a maximum height of 0. 8mm for very low profile designs. The ambient operating temperature range is -40°C to +85°C.

应用

  • LCD Panel VCOM Generator
  • Electrophoretic Display VCOM Generator

当前筛选条件