跳转到主要内容
瑞萨电子 (Renesas Electronics Corporation)

特性

  • 8-bit, 256-Step, Adjustable Sink Current Output
  • 60MHz VCOM Buffer/Amplifier
  • 4.5V to 19.0V Analog Supply Range for Normal Operation (10.8V Minimum Analog Supply Voltage for Programming)
  • 2.25V to 3.6V Logic Supply Voltage Operating Range
  • 400kHz, I2C Interface
  • On-Chip 8-Bit EEPROM
  • Guaranteed Monotonic Over-Temperature
  • Compatible with applications using the 7-bit ISL45041
  • Pb-free (RoHS-compliant)
  • Ultra-Thin 10 Ld TDFN (3 x 3 x 0.8mm max)

描述

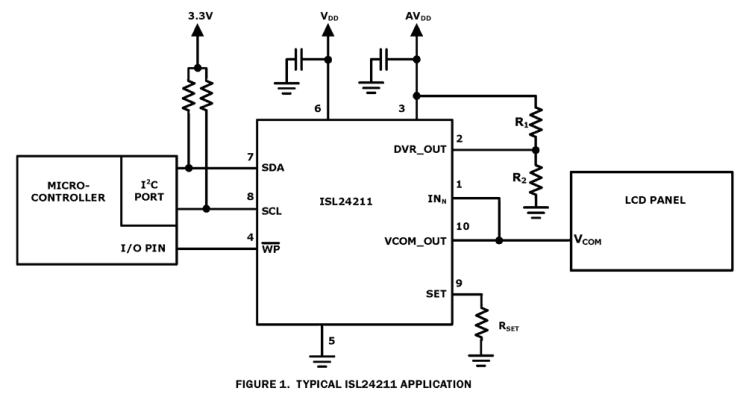
The ISL24211 is an 8-bit programmable current sink that can be used in conjunction with an external voltage divider to generate a voltage source (VCOM) positioned between the analog supply voltage and ground. The current sink's full-scale range is controlled by an external resistor, RSET. With the appropriate choice of external resistors R1 and R2, the VCOM voltage range can be controlled between any arbitrary voltage range. The ISL24211 has an 8-bit data register and 8-bit EEPROM for storing both a volatile and a permanent value for its output, with an I2C interface to read and write to the register and EEPROM. After the part is programmed, the I2C interface is no longer needed; on power-up the EEPROM contents are automatically transferred to the data register, and the pre-programmed output voltage appears on the VCOM_OUT pin. The ISL24211 also features an integrated, wide-bandwidth, high output drive buffer amplifier that can directly drive the VCOM input of an LCD panel. The ISL24211 is available in an 10 Ld 3mm x 3mm TDFN package. This package has a maximum height of 0. 8mm for very low profile designs. The ambient operating temperature range is -40°C to +85°C.

应用

  • LCD Panel VCOM Generator
  • Electrophoretic Display VCOM Generator

当前筛选条件