跳转到主要内容
瑞萨电子 (Renesas Electronics Corporation)

特性

  • Dual MOSFET drives for synchronous rectified bridge
  • Adaptive shoot-through protection
  • 0.5Ω ON-resistance and 4A sink current capability
  • Supports high switching frequency up to 2MHz
  • Fast output rise and fall time
  • Low propagation delay
  • Three-state PWM input for power stage shutdown
  • Internal bootstrap Schottky diode
  • Low bias supply current (5V, 80µA)
  • Diode emulation for enhanced light load efficiency and prebiased start-up applications
  • VCC POR (Power-On-Reset) feature integrated
  • Low three-state shutdown holdoff time (typical 160ns)
  • Pin-to-pin compatible with ISL6207
  • DFN package
  • Pb-free (RoHS compliant)

描述

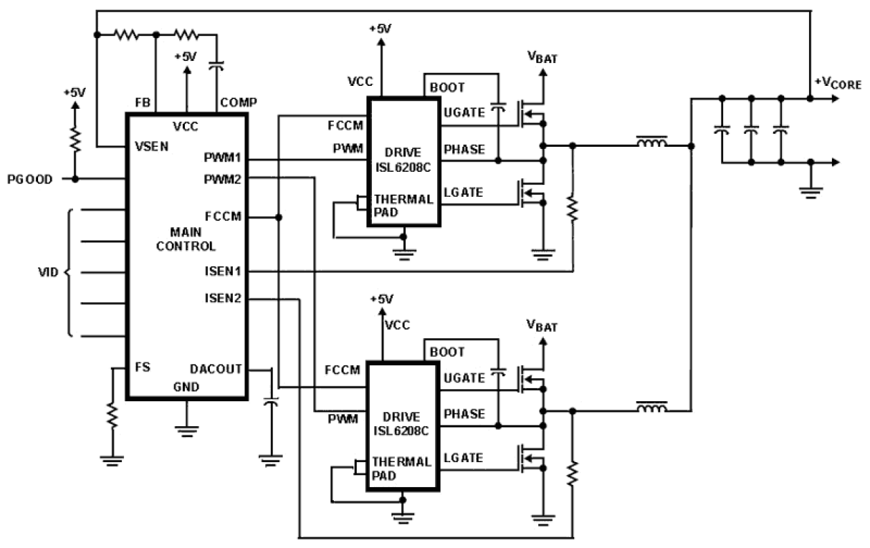
The ISL6208C is a high frequency, dual MOSFET driver, optimized to drive two N-channel power MOSFETs in a synchronous-rectified buck converter topology. It is especially suited for mobile computing applications that require high efficiency and excellent thermal performance. The driver, combined with an Intersil multiphase buck PWM controller, forms a complete single-stage core-voltage regulator solution for advanced mobile microprocessors. The ISL6208C features 4A typical sinking current for the lower gate driver. This current is capable of holding the lower MOSFET gate off during the rising edge of the phase node. This prevents shoot-through power loss caused by the high dv/dt of phase voltages. The operating voltage matches the 30V breakdown voltage of the MOSFETs commonly used in mobile computer power supplies. The ISL6208C also features a three-state PWM input that, working together with Intersil’s multiphase PWM controllers, will prevent negative voltage output during CPU shutdown. This feature eliminates a protective Schottky diode usually seen in microprocessor power systems. MOSFET gates can be efficiently switched up to 2MHz using the ISL6208C. Each driver is capable of driving a 3000pF load with propagation delays of 8ns and transition times under 10ns. Bootstrapping is implemented with an internal Schottky diode. This reduces system cost and complexity, while allowing the use of higher performance MOSFETs. Adaptive shoot-through protection is integrated to prevent both MOSFETs from conducting simultaneously. A diode emulation feature is integrated in the ISL6208C to enhance converter efficiency at light load conditions. This feature also allows for monotonic start-up into prebiased outputs. When diode emulation is enabled, the driver will allow discontinuous conduction mode by detecting when the inductor current reaches zero and subsequently turning off the low-side MOSFET gate.

应用

  • Core voltage supplies for Intel and AMD mobile
  • microprocessors
  • High frequency low profile DC/DC converters
  • High current low output voltage DC/DC converters
  • High input voltage DC/DC converters

当前筛选条件