跳转到主要内容
瑞萨电子 (Renesas Electronics Corporation)

特性

  • Precision Core Voltage Regulation
  • 0.5% System Accuracy Over-Temperature
  • Enhanced Load Line Accuracy
  • Voltage Identification Input
  • 7-Bit VID Input, 0V to 1.500V in 12.5mV Steps
  • Supports VID Changes On-The-Fly
  • Supports Multiple Current Sensing Methods
  • Lossless Inductor DCR Current Sensing
  • Precision Resistor Current Sensing
  • Superior Noise Immunity and Transient Response
  • Current Monitor
  • Differential Remote Voltage Sensing
  • High Efficiency Across Entire Load Range
  • Integrated Gate Driver
  • Split LGATE Driver to Increase Light-Load Efficiency (for ISL62881B)
  • Adaptive Body Diode Conduction Time Reduction
  • User-selectable Overshoot Reduction Function
  • Capable of Disabling the Droop Function
  • Audio-filtering for GPU Application
  • Small Footprint 28 Ld 4x4 TQFN Package
  • Pb-Free (RoHS Compliant)

描述

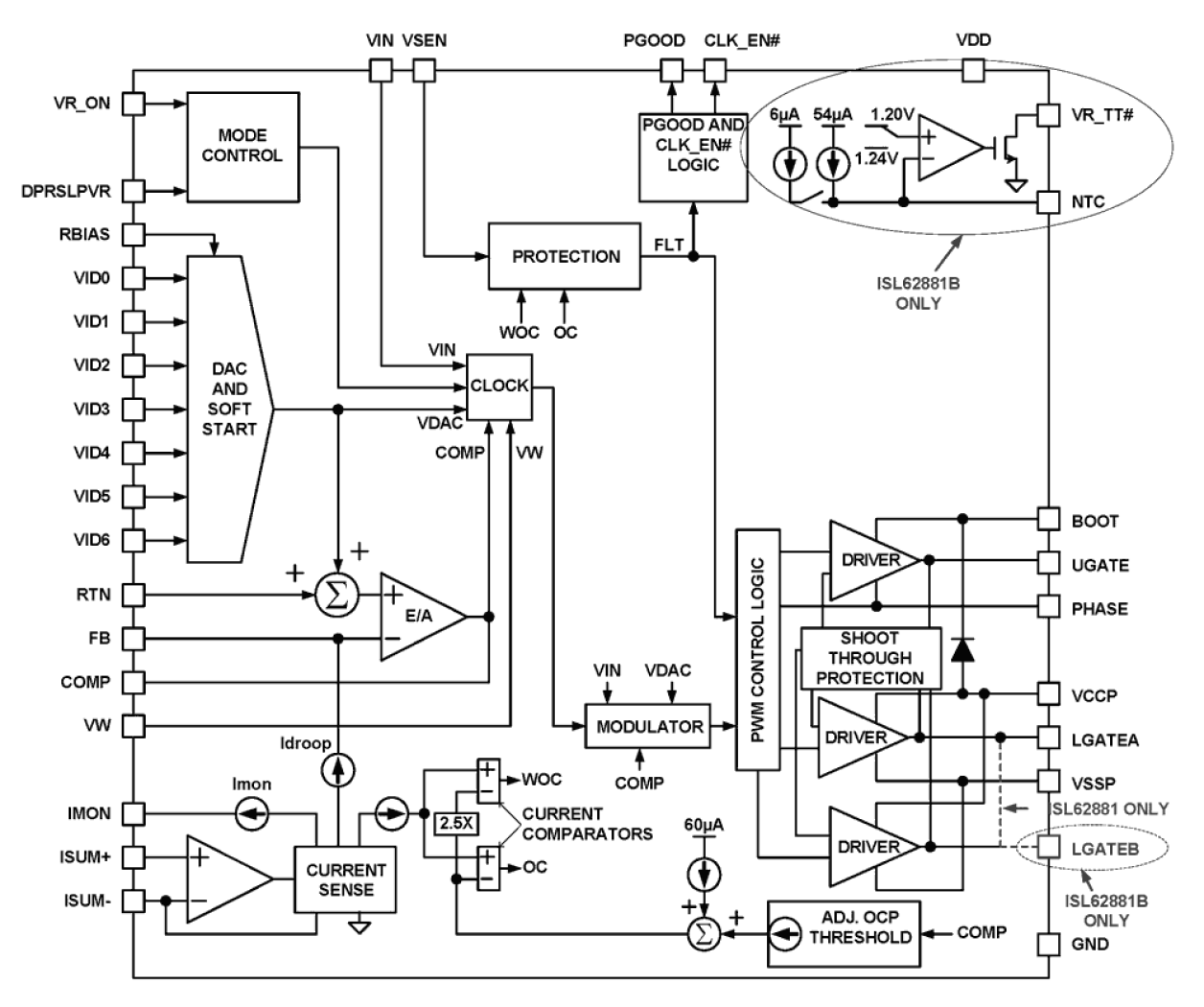
The ISL62881 is a single-phase PWM buck regulator for microprocessor or graphics processor core power supply. It uses an integrated gate driver to provide a complete solution. The PWM modulator of ISL62881 is based on Renesas' Robust Ripple Regulator (R3) technology™. Compared with traditional modulators, the R3™ modulator commands variable switching frequency during load transients, achieving faster transient response. With the same modulator, the switching frequency is reduced at light load, increasing the regulator efficiency. The ISL62881 can be configured as CPU or graphics Vcore controller and is fully compliant with IMVP-6. 5™ specifications. It responds to DPRSLPVR signals by entering/exiting diode emulation mode. It reports the regulator output current through the IMON pin. It senses the current by using either discrete resistor or inductor DCR whose variation over-temperature can be thermally compensated by a single NTC thermistor. It uses differential remote voltage sensing to accurately regulate the processor die voltage. The adaptive body diode conduction time reduction function minimizes the body diode conduction loss in diode emulation mode. User-selectable overshoot reduction function offers an option to aggressively reduce the output capacitors as well as the option to disable it for users concerned about increased system thermal stress. Maintaining all the ISL62881 functions, the ISL62881B offers VR_TT# function for thermal throttling control. It also offers the split LGATE function to further improve light load efficiency.

应用

  • Notebook Computers

当前筛选条件