跳转到主要内容
瑞萨电子 (Renesas Electronics Corporation)

特性

  • Operates from +12V input
  • Excellent output voltage regulation
  • 0.597V internal reference
  • ±1% over the commercial temperature range
  • ±1.5% over the industrial temperature range
  • Simple single-loop control design
  • Voltage-mode PWM control
  • Fast transient response
  • High-bandwidth error amplifier
  • Full 0% to 100% duty ratio
  • Leading and falling edge modulation
  • Small converter size
  • Constant frequency operation
  • Oscillator programmable from 50kHz to over 1.5MHz
  • 12V high-speed MOSFET gate drivers
  • 2.0A source/3A sink at 12V low-side gate drive
  • 1.25A source/2A sink at 12V high-side gate drive
  • Drives two N-channel MOSFETs
  • Overcurrent fault monitor
  • High-side MOSFET's rDS(ON) sensing
  • Reduced ~120ns blanking time
  • Converter can source and sink current
  • Soft-start done and an external reference pin for tracking applications are available in the QFN package
  • Pin compatible with ISL6522
  • Supports start-up into prebiased loads
  • Pb-free (RoHS compliant)

描述

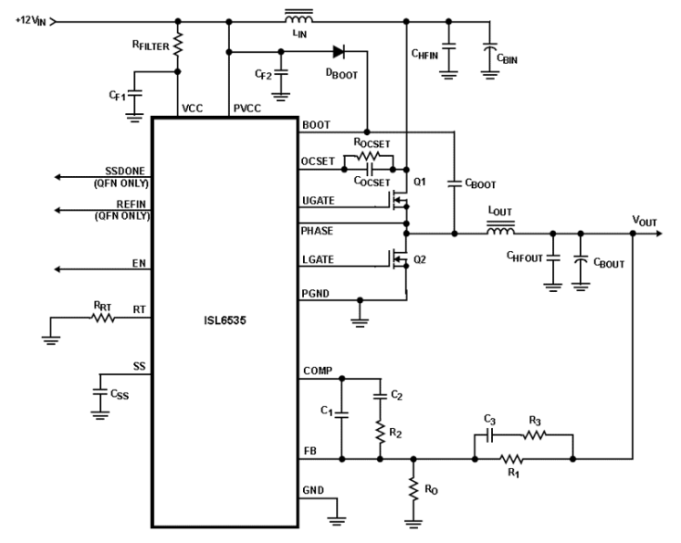
The ISL6535 is a high performance synchronous controller for demanding DC/DC converter applications. It provides overcurrent fault protection and is designed to safely start-up into prebiased output loads. The output voltage of the converter can be precisely regulated to as low as 0.597V, with a maximum tolerance of ±1% over the commercial temperature range, and ±1.5% over the industrial temperature range. The ISL6535 provides simple, single feedback loop, voltage mode control with fast transient response. It includes a triangle wave oscillator that is adjustable from below 50kHz to over 1.5MHz. Full (0% to 100%) PWM duty cycle support is provided. The error amplifier features a 15MHz gain bandwidth product and 6V/µs slew rate, which enables high converter bandwidth for fast transient performance. The ISL6535's overcurrent protection monitors the current by using the rDS(ON) of the upper MOSFET, which eliminates the need for a current sensing resistor.

应用

  • Power Supply for some Pentium®, PowerPC, as well as Graphic CPUs
  • High-Power 12V Input DC/DC Regulators
  • Low-Voltage Distributed Power Supplies

当前筛选条件