| CAD 模型: | View CAD Model |
| Pkg. Type: | SOIC |
| Pkg. Code: | MOR |
| Lead Count (#): | 14 |
| Pkg. Dimensions (mm): | 8.65 x 3.9 x 1.75 |
| Pitch (mm): | 1.27 |
| ECCN (US) | EAR99 |
| HTS (US) | 8542.39.0090 |
| RoHS (ISL6535CBZ) | 下载 |
| Moisture Sensitivity Level (MSL) | 3 |
| Pb (Lead) Free | Yes |
| Pkg. Type | SOICN |
| Carrier Type | Tube |
| Bias Voltage Range (V) | 8 - 12 |
| IS (Typical) | 51 |
| Input Voltage (Max) (V) | 12 |
| Input Voltage (Min) (V) | 1.2 |
| Lead Count (#) | 14 |
| Length (mm) | 8.7 |
| MOQ | 2000 |
| Moisture Sensitivity Level (MSL) | 3 |
| Output Current (Max) [Rail 1] (A) | 30 |
| Output Voltage (Max) (V) | 5 |
| Output Voltage (Min) (V) | 0.6 |
| Pb (Lead) Free | Yes |
| Pb Free Category | Pb-Free 100% Matte Tin Plate w/Anneal-e3 |
| Pitch (mm) | 1.3 |
| Pkg. Dimensions (mm) | 8.7 x 3.9 x 0.00 |
| Qualification Level | Standard |
| Temp. Range (°C) | 0 to +70°C |
| VBIAS (Max) (V) | 12 |
| VBIAS (Min) (V) | 8 |
| Width (mm) | 3.9 |
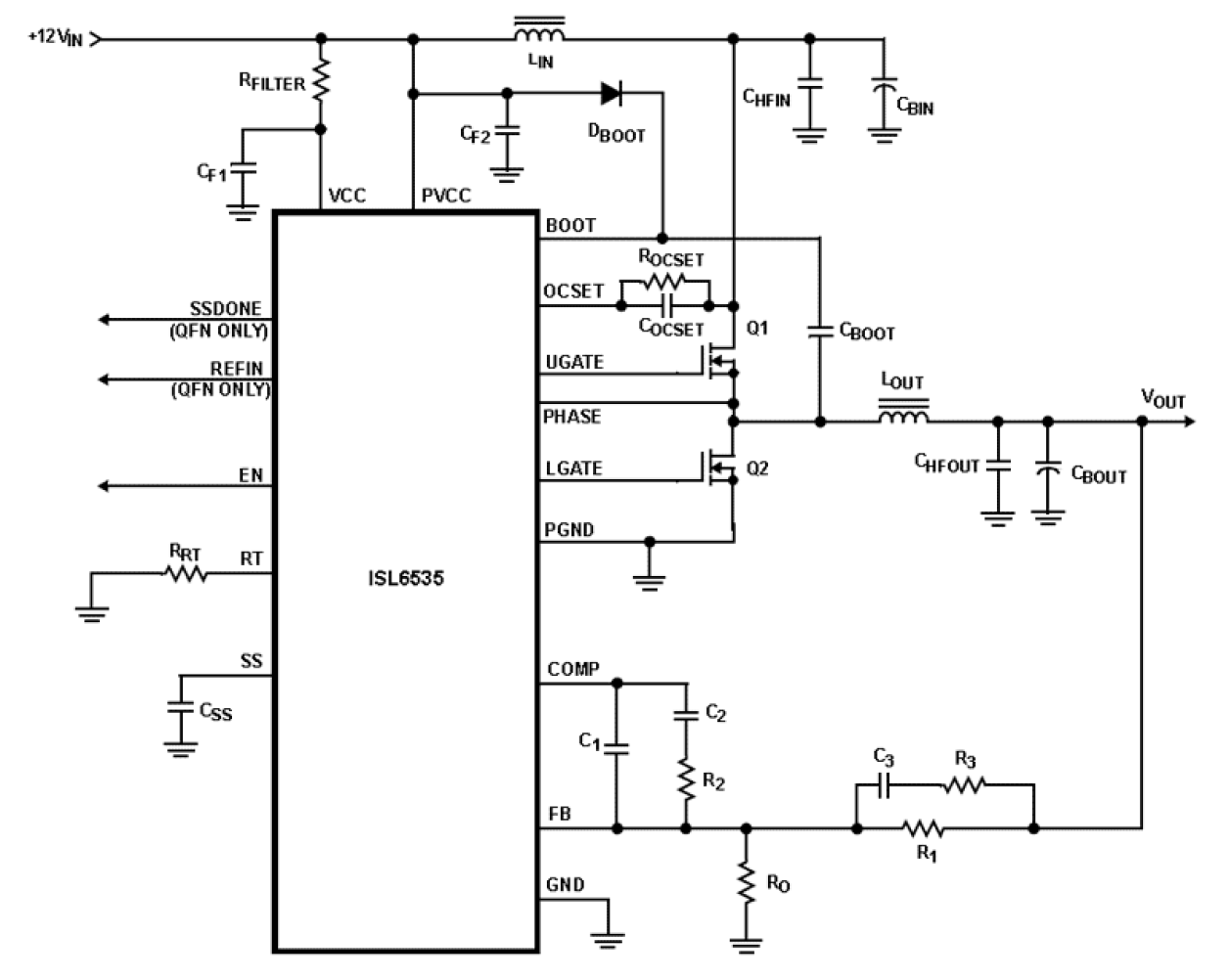
The ISL6535 is a high performance synchronous controller for demanding DC/DC converter applications. It provides overcurrent fault protection and is designed to safely start-up into prebiased output loads. The output voltage of the converter can be precisely regulated to as low as 0.597V, with a maximum tolerance of ±1% over the commercial temperature range, and ±1.5% over the industrial temperature range. The ISL6535 provides simple, single feedback loop, voltage mode control with fast transient response. It includes a triangle wave oscillator that is adjustable from below 50kHz to over 1.5MHz. Full (0% to 100%) PWM duty cycle support is provided. The error amplifier features a 15MHz gain bandwidth product and 6V/µs slew rate, which enables high converter bandwidth for fast transient performance. The ISL6535's overcurrent protection monitors the current by using the rDS(ON) of the upper MOSFET, which eliminates the need for a current sensing resistor.