跳转到主要内容
瑞萨电子 (Renesas Electronics Corporation)

特性

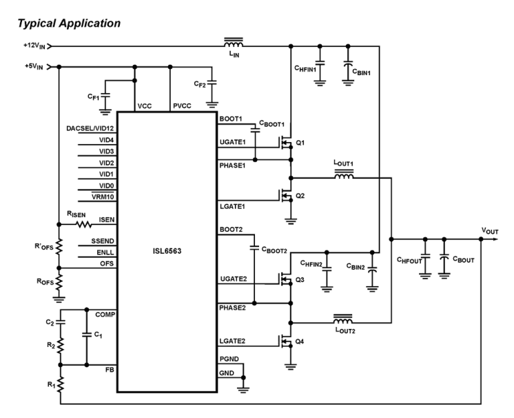
  • Integrated Two-Phase Power Conversion
  • Both 5V and 12V Conversion
  • Precision Channel Current Sharing
  • Loss Less Current Sampling - Uses rDS(ON)
  • Precision Output Voltage Regulation
  • ±1% System Accuracy Over-Temperature (Commercial)
  • Microprocessor Voltage Identification Inputs
  • Up to a 6-Bit DAC
  • Selectable between Intel's VRM9, VRM10, or AMD's Hammer DAC codes
  • Resistor-Programmable Droop Voltage
  • Fast Transient Recovery Time
  • Overcurrent Protection
  • Improved, Multi-tiered Overvoltage Protection
  • Capable of Start-up into a Pre-Charged Output
  • QFN Package:
  • Compliant to JEDEC PUB95 MO-220 QFN - Quad Flat No Leads - Package Outline
  • Near Chip Scale Package Footprint, which Improves PCB Efficiency and has a Thinner Profile
  • Pb-Free (RoHS Compliant)

描述

Support is limited to customers who have already adopted these products.

The ISL6563 two-phase PWM control IC provides a precision voltage regulation system for advanced microprocessors. Multiphase power conversion is a marked departure from single phase converter configurations employed to satisfy the increasing current demands of modern microprocessors and other electronic circuits. By distributing the power and load current, implementation of multiphase converters utilize smaller and lower cost transistors with fewer input and output capacitors. These reductions accrue from the higher effective conversion frequency with higher frequency ripple current due to the phase interleaving process of this topology. Outstanding features of this controller IC include programmable VID codes compatible with Intel VRM9, VRM10, as well as AMD's Hammer microprocessors, along with a system regulation accuracy of ±1%. The droop characteristic, used to reduce the overshoot or undershoot of the output voltage, is easily programmed with a single resistor. Important features of this controller IC include a set of sophisticated overvoltage and overcurrent protection. Overvoltage results in the converter turning the lower MOSFETs ON to clamp the rising output voltage and protect the microprocessor. Like other Intersil multiphase controllers, the ISL6563 uses cost and space-saving rDS(ON) sensing for channel current balance, dynamic voltage positioning, and overcurrent protection. Channel current balancing is automatic and accurate with the integrated current-balance control system. Overcurrent protection can be tailored to any application with no need for additional parts. These features provide advanced protection for the microprocessor and power system.

当前筛选条件