| CAD 模型: | View CAD Model |
| Pkg. Type: | MSOP |
| Pkg. Code: | MRK |
| Lead Count (#): | 8 |
| Pkg. Dimensions (mm): | 3.0 x 3.0 x 0.85 |
| Pitch (mm): | 0.65 |
| Moisture Sensitivity Level (MSL) | 2 |
| Pb (Lead) Free | Yes |
| ECCN (US) | EAR99 |
| HTS (US) | 8542.39.0090 |
| RoHS (ISL6843IUZ) | 下载 |
| Lead Count (#) | 8 |
| Carrier Type | Tube |
| Moisture Sensitivity Level (MSL) | 2 |
| Pitch (mm) | 0.7 |
| Pkg. Dimensions (mm) | 3.0 x 3.0 x 0.00 |
| Pb (Lead) Free | Yes |
| Pb Free Category | Pb-Free 100% Matte Tin Plate w/Anneal-e3 |
| Temp. Range (°C) | -40 to +85°C |
| Bias Voltage Range (V) | 20 - 20 |
| Control Mode | Peak Current Mode |
| Controller / Integrated | Controller |
| Duty Cycle (%) | 100 - 100 |
| FET Driver Output Current (Max) (A) | 1 |
| Length (mm) | 3 |
| MOQ | 1960 |
| No-Load Operating Current | 3.3 mA |
| Output Voltage (Max) (V) | 300 |
| Outputs (Max) (#) | 1 |
| PWMs (#) | 1 |
| Parametric Category | Flyback & Forward Controllers |
| Pkg. Type | MSOP |
| Qualification Level | Standard |
| Topology Characteristic | Flyback or Forward (two switch) |
| Topology [Rail 1] | Single-Ended |
| UVLO Falling (V) | 7.2 |
| UVLO Rising (V) | 8.4 |
| VBIAS (Max) (V) | 20 |
| Width (mm) | 3 |
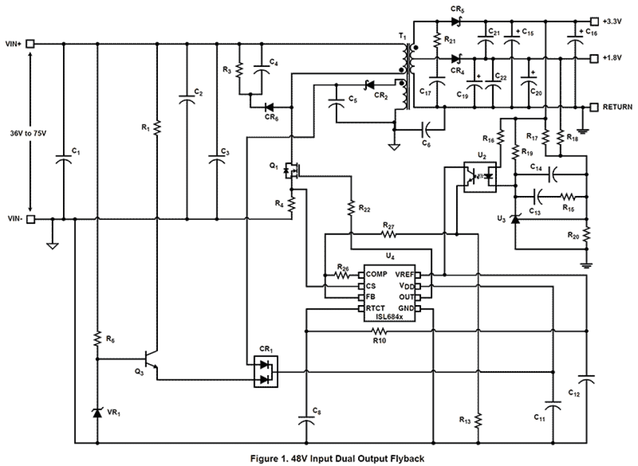
The ISL6840, ISL6841, ISL6842, ISL6843, and ISL6844 (ISL684x) family of adjustable frequency, low power, Pulse-Width Modulating (PWM) current mode controllers is designed for a wide range of power conversion applications including boost, flyback, and isolated output configurations. Peak current mode control effectively handles power transients and provides inherent overcurrent protection. This advanced BiCMOS design is pin-compatible with the industry standard 384x family of controllers and offers significantly improved performance. Features include low operating current, 60µA start-up current, adjustable operating frequency to 2MHz, and high peak current drive capability with 20ns rise and fall times.