特性
- Flexible Power Supply Options
- VDD supply range: 4.5V to 19V
- Independent driver supply: 4.5V to 19V
- Advanced Control and Protections
- Programmable switching frequency: 20kHz to 2MHz
- Supports internal or external clock synchronization
- Internal frequency accuracy: ±5%
- 8MHz GBWP error amplifier with support for an external error amplifier
- Programmable undervoltage lockout (UVLO)
- Selectable maximum duty cycle modes:
- 50% (Out of phase)
- 100% (Complementary)
- 100% (In phase)
- Radiation Assurance and High-Reliability Design
- Qualified to Renesas Rad Tolerant Screening and QCI Flow (R34TB0004EU)
- TID Radiation Lot Acceptance Testing (RLAT) (LDR: ≤10mrad(Si)/s)
- ISL73846M30NEZ: 30krad(Si)
- ISL73846M50NEZ: 50krad(Si)
- Single Event Effects (SEE) Performance
- No DSEE for VDD = 26.2V, PVDD = 19V at 46MeV•cm²/mg
- SEFI < 2.5µm²
- SET < 2% on VOUT at 46MeV•cm²/mg
描述
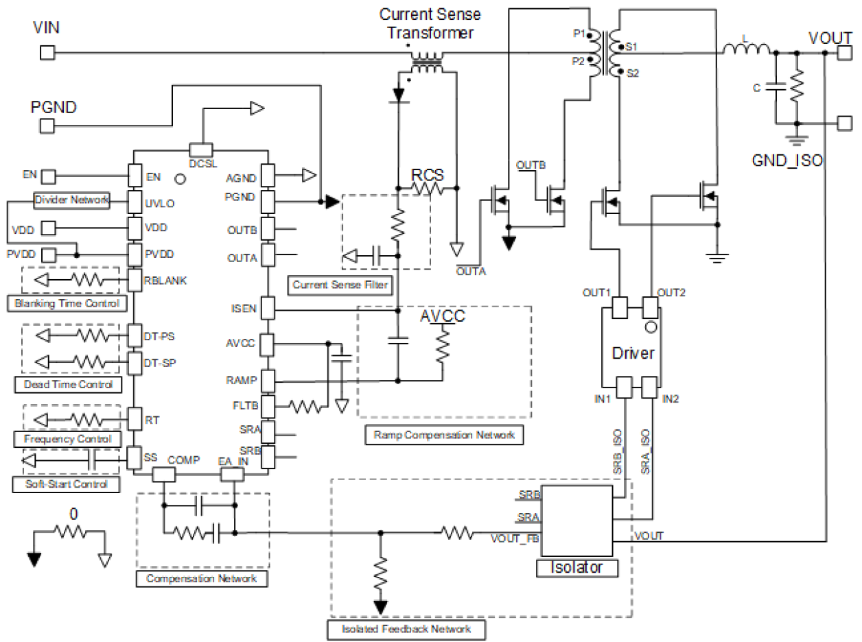
The ISL73846M is a radiation tolerant double-ended PWM controller with synchronous rectification, designed for high-frequency switching power supplies in both voltage mode and current mode control configurations.
It features independent supply rails for the control circuitry and driver output stage. The driver stage supply is configurable from 4.5V to 20V, enabling direct drive of GaN FETs or MOSFETs for maximum design flexibility.
The ISL73846M supports current sharing and synchronization to either an internal or external clock. It natively enables two-phase operation without additional ICs, while higher phase counts can be achieved using the ISL74420M.
For greater design flexibility, the ISL73846M allows engineers to utilize the internal error amplifier or configure it as a buffer for use with an external error amplifier, enabling custom feedback loops.
The ISL73846M is available in a 64-lead EP-TQFP package and is fully specified across a temperature range of -55°C to +125°C.
产品参数
| 属性 | 值 |
|---|---|
| Rating | Space |
| Control Mode | Voltage, Peak Current Mode |
| Phases (Max) | 2 |
| No-Load Operating Current | 7.3 mA |
| Quiescent Current | 7µA |
| Supply Voltage (min) (V) | 4.5 - 4.5 |
| Supply Voltage (max) (V) | 20 - 20 |
| Switching Frequency (min) (kHz) | 20 |
| Switching Frequency (max) (kHz) | 2000 |
| Topology | Boost, Flyback, Forward, Full Bridge, Half Bridge, Push-Pull |
| VREF (V) | 0.6 |
| Temp. Range (°C) | -55 to +125°C |
| TID LDR (krad(Si)) | 30, 50 |
| DSEE (MeV·cm2/mg) | 43 |
| Flow | RT Plastic |
| Qualification Level | Radiation Tolerant Plastic |
| Die Sale Availability? | No |
| PROTO Availability? | No |
封装选项
| Pkg. Type | Pkg. Dimensions (mm) | Lead Count (#) | Pitch (mm) |
|---|---|---|---|
| TQFP-EP | 10.0 x 10.0 x 1.00 | 64 | 0.5 |
产品对比
| ISL73846M | HS-1825ARH | IS-1825ASRH | |
| Supply Voltage (min) | 4.5 - 4.5 | 12 - 12 | 12 - 12 |
| Supply Voltage (max) | 20 - 20 | 30 - 30 | 30 - 30 |
| Switching Frequency (min) (kHz) | 20 | 10 | 10 |
| Switching Frequency (max) (kHz) | 2000 | 3000 | 3000 |
| No-Load Operating Current | 7.3 mA | 25 mA | 25 mA |
| Quiescent Current | 7µA | 55µA | 55µA |
应用
- Voltage or current mode control switching power supplies
- Power supplies with power stages using MOSFETs or GaN FETs
- Off-line isolated and non-isolated power supplies
当前筛选条件