跳转到主要内容
瑞萨电子 (Renesas Electronics Corporation)

特性

  • Electrically screened to DLA SMD #5962-07249
  • QML qualified per MIL-PRF-38535 requirements
  • 1A MOSFET gate driver
  • 90µA typical start-up current, 125µA maximum
  • 35ns propagation delay current sense to output
  • Fast transient response with peak current-mode control
  • 9V to 13.2V operation
  • Adjustable switching frequency to 1MHz
  • 50ns rise and fall times with 1nF output load
  • Trimmed timing capacitor discharge current for accurate dead time/maximum duty cycle control
  • 1.5MHz bandwidth error amplifier
  • Tight tolerance voltage reference over line, load, and temperature
  • ±3% current limit threshold
  • Pb-free available (RoHS compliant)
  • Radiation acceptance testing - ISL73884xASEH
    • LDR (0.01rad(Si)/s): 50krad(Si)

描述

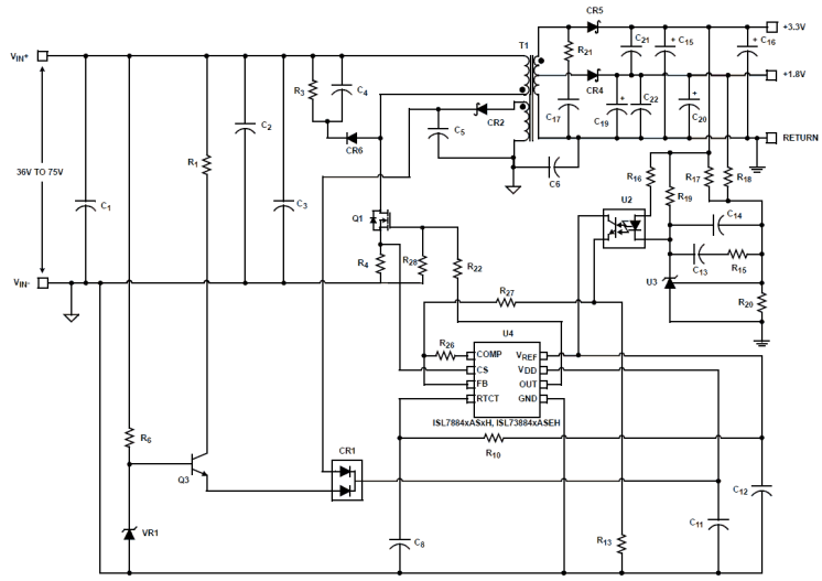
The ISL738841ASEH is a high-performance, radiation hardened drop-in replacement for the popular 28C4x and 18C4x PWM controllers suitable for a wide range of power conversion applications including boost, flyback and isolated output configurations. Fast signal propagation and output switching characteristics make these ideal products for existing and new designs. Features include up to 13.2V operation, low operating current, 90µA typical start-up current, adjustable operating frequency to 1MHz, and high peak current drive capability with 50ns rise and fall times.

产品参数

属性
RatingSpace
Control ModeVoltage, Peak Current Mode
Phases (Max)1
No-Load Operating Current2.9 mA
Quiescent Current90µA
Supply Voltage (min) (V)9 - 9
Supply Voltage (max) (V)13.2 - 13.2
Switching Frequency (min) (kHz)2
Switching Frequency (max) (kHz)1000
TopologyBuck, Boost, Flyback, Forward
VREF (V)5
Temp. Range (°C)-55 to +125°C
TID LDR (krad(Si))50
DSEE (MeV·cm2/mg)43, 86
FlowRH Hermetic
Qualification LevelClass V, EM
Die Sale Availability?Yes
PROTO Availability?Yes

封装选项

Pkg. TypePkg. Dimensions (mm)Lead Count (#)Pitch (mm)
CFP6.5 x 6.5 x 0.0081.3
DIE
DIE0.0 x 0.0 x 0.00
SBDIP9.9 x 7.4 x 2.4182.5

应用

  • Current mode switching power supplies
  • Isolated buck and flyback regulators
  • Boost regulators
  • Direction and speed control in motors
  • Control of high current FET drivers

当前筛选条件