| CAD 模型: | View CAD Model |
| Pkg. Type: | CFP |
| Pkg. Code: | KDK |
| Lead Count (#): | 10 |
| Pkg. Dimensions (mm): | 6.48 x 6.48 x 0.00 |
| Pitch (mm): | 1.27 |
| Moisture Sensitivity Level (MSL) | Not Applicable |
| Pb (Lead) Free | Exempt |
| ECCN (US) | |
| HTS (US) |
| Pkg. Type | CFP |
| Pkg. Dimensions (mm) | 6.5 x 6.5 x 0.00 |
| Qualification Level | EM |
| Temp. Range (°C) | -55 to +125°C |
| CAGE code | 34371 |
| Carrier Type | Tray |
| Die Sale Availability? | Yes |
| Flow | RH Hermetic |
| IOUT (A) | 1 |
| Lead Count (#) | 10 |
| Length (mm) | 6.5 |
| MOQ | 1 |
| Moisture Sensitivity Level (MSL) | Not Applicable |
| PROTO Availability? | Yes |
| Pb (Lead) Free | Exempt |
| Pb Free Category | Gold Plate over compliant Undercoat-e4 |
| Pitch (mm) | 1.3 |
| Rating | Space |
| Supply Voltage (max) (V) | 30 - 30 |
| Supply Voltage (min) (V) | 2.7 - 2.7 |
| VDO @ IOUTMAX (Typ) (mV) | 387 |
| VOUT (max) (V) | 29.5 |
| VOUT (min) (V) | 0.5 |
| Width (mm) | 6.5 |
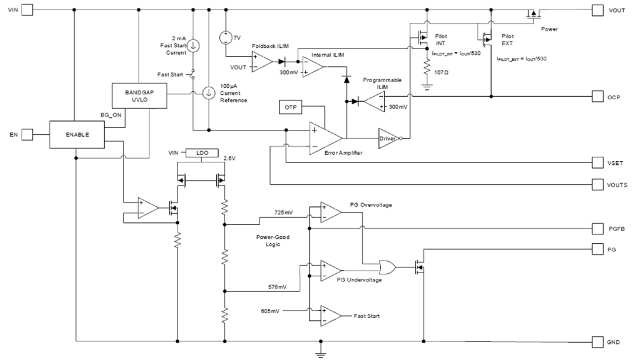
The ISL75054SLH is a radiation hardened low-dropout linear regulator with ultra-low noise and high PSRR used as a power supply for ADC and RF applications. It has an operating supply voltage range of 2.7V to 30V and an output voltage range of 0.5V to VIN - VDO. The device supplies up to 1.0A of current at a typical 387mV dropout voltage. Built-in protection includes foldback, internal and externally programmable current limit, and over-temperature protection. The ISL75054SLH features excellent noise performance and PSRR for radiation hardened LDOs, with an ultra-low RMS noise of 3.9μVRMS from 10Hz to 100kHz and an ultra-high PSRR of 104dB at 120Hz.
The ISL75054M is offered in a 10-lead ceramic flatpack (CFP) package and die form, and operates across the full military temperature range of -55°C to +125°C.