跳转到主要内容
瑞萨电子 (Renesas Electronics Corporation)

特性

  • Wide input voltage range: +7.0V to +25.0V
  • High performance R3 technology delivers extremely fast transient response
  • +0.6V Internal Reference
  • ±0.6% tolerance over the commercial temperature Range (0°C to +70°C)
  • ±1.0% tolerance over the industrial temperature range (-40°C to +85°C)
  • Output voltage range: +0.6V to VCC-0.3V
  • Selectable forced continuous conduction mode or diode emulation mode
  • Integrated MOSFET drivers with shoot-through protection
  • External type-two loop compensation
  • Internal 5V low-dropout regulator with Integrated bootstrap diode
  • Programmable PWM frequency: 200kHz to 600kHz
  • PWM minimum frequency above audible spectrum
  • Internal digital soft-start with prebiased startup capability
  • Power good monitor with fault identification by PGOOD pull down resistance
  • Lossless, programmable overcurrent protection
  • Uses bottom-side MOSFET's rDS(ON)
  • Undervoltage protection, soft crowbar overvoltage protection and over-temperature protection
  • Pb-free plus anneal available (RoHS compliant)

描述

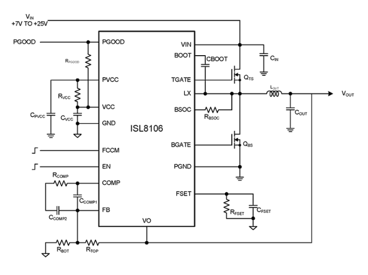
The ISL8106 is a Single-Phase Synchronous-Buck PWM Controller with a input voltage range of +7.0V to +25.0V featuring Intersil's Robust Ripple Regulator (R3) technology that delivers exceptional dynamic response to input voltage and output load transients. Integrated MOSFET drivers, 5V LDO, and bootstrap diode result in fewer components and smaller implementation area for power supply systems. The ISL8106 features a 1.5ms digital soft-start and can be started into a pre-biased output voltage. A resistor divider is used to program the output voltage setpoint. The ISL8106 can be configured to operate in forced-continuous-conduction-mode (FCCM) or in diode-emulation-mode (DEM), which improves light-load efficiency. In FCCM the controller always operates as a synchronous rectifier, switching the bottom-side MOSFET regardless of the output load. With DEM enabled, the bottom-side MOSFET is disabled preventing negative current flow from the output inductor during low load operation. This makes the ISL8106 an excellent choice for all green applications. An audio filter prevents the PWM switching frequency from entering the audible spectrum due to extremely light load while in DEM. A PGOOD pin featuring a unique fault-identification capability significantly reduces system trouble-shooting time and effort. The pull-down resistance of the PGOOD pin is 30Ω for an overcurrent fault, 60Ω for an overvoltage fault, or 90Ω for either an undervoltage fault or during soft-start. Overcurrent protection is accomplished by measuring the voltage drop across the rDS(ON) of the bottom-side MOSFET. A single resistor programs the overcurrent and short-circuit points. Overvoltage and undervoltage protection is monitored at the FB voltage feedback pin.

应用

  • Telecom/datacom applications
  • Industrial applications
  • Distributed DC/DC power architecture
  • Point-of-load modules

当前筛选条件