| CAD 模型: | View CAD Model |
| Pkg. Type: | Module |
| Pkg. Code: | YGD |
| Lead Count (#): | 15 |
| Pkg. Dimensions (mm): | 15.00 x 15.00 x 3.50 |
| Pitch (mm): | 1.3 |
| Moisture Sensitivity Level (MSL) | 3 |
| Pb (Lead) Free | Exempt |
| ECCN (US) | |
| HTS (US) |
| Lead Count (#) | 15 |
| Carrier Type | Tray |
| Moisture Sensitivity Level (MSL) | 3 |
| Pb (Lead) Free | Exempt |
| Pb Free Category | Pb-Free 100% Matte Tin Plate w/Anneal-e3 |
| Temp. Range (°C) | -40 to +85°C |
| Configuration | Load |
| Control Type | Voltage Mode |
| Current Sharing | No |
| Digital Bus | No |
| Input Voltage (Max) (V) | 20 |
| Input Voltage (Min) (V) | 1 |
| Length (mm) | 15 |
| MOQ | 192 |
| Output Current (Max) [Rail 1] (A) | 10 |
| Output Voltage (Max) (V) | 5 |
| Output Voltage (Min) (V) | 0.6 |
| POR | No |
| Parametric Category | Analog-Interface Power Modules |
| Peak Efficiency (%) | 95 |
| Pitch (mm) | 1.3 |
| Pkg. Dimensions (mm) | 15.0 x 15.0 x 3.50 |
| Pkg. Type | Module |
| Pvin (Max) | 14.4 |
| Pvin (Min) | 4.5 |
| Qualification Level | Standard |
| Quiescent Current | 10 mA |
| SYNCH Capability | No |
| Simulation Model Available | iSim |
| Switching Frequency (KHz) | 0.6 - 0.6 |
| Switching Frequency Range (Typical) (kHz) | 600 - 600 |
| Thickness (mm) | 3.5 |
| Width (mm) | 15 |
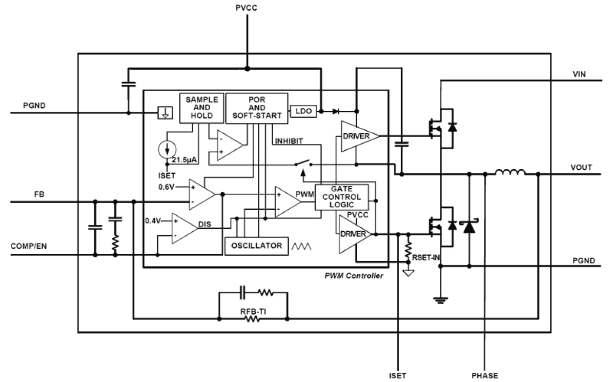
The ISL8201M is a 20V, 10A output current, variable output step-down power supply. Included in the 15mmx15mm package is a high performance PWM controller switching at 600kHz, power MOSFETs, an inductor, and all the passive components required for complete DC/DC power solution. The ISL8201M operates over an input voltage range of 1V to 20V and supports an output voltage range of 0. 6V to 5V, which is set by a single dividing resistor. This high efficiency power module is capable of delivering 10A (17A peak) output with up to 95% efficiency, needing no heat sinks or airflow to meet power specifications. Only bulk input and output capacitors are needed to finish the design. Utilizing voltage-mode control, the output voltage can be precisely regulated to as low as 0. 6V with up to ±1% output voltage regulation. The ISL8201M also features internal compensation, internal soft-start, auto-recovery overcurrent protection, an enable option, and pre-biased output start-up capability. The ISL8201M is packaged in a thermally enhanced, compact (15mmx15mm) and low profile (3. 5mm) overmolded QFN Package Module suitable for automated assembly by standard surface mount equipment. The ISL8201M is RoHS compliant.