跳转到主要内容
瑞萨电子 (Renesas Electronics Corporation)

特性

  • Quadruple Voltage Monitoring
  • Fixed-Voltage Options Allow Precise Monitoring of +5.0V and +3.3V Power Supplies
  • Two Adjustable Voltage Inputs Monitor Voltages > 0.6V
  • 95ms Nominal Reset Pulse Width
  • Manual Reset Capability
  • Reset Signals Valid Down to VDD = 1V
  • Immune to Power-Supply Transients
  • Low 22µA Maximum Supply Current at 5V
  • Pb-Free (RoHS Compliant)

描述

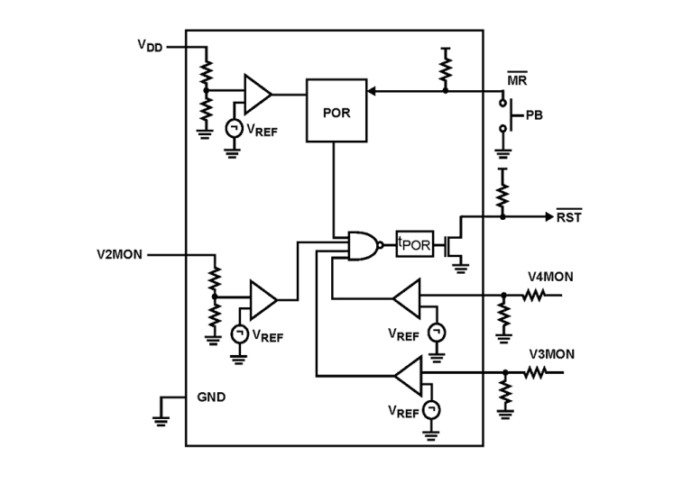
The ISL88042 is a Quadruple voltage-monitoring supervisor combining competitive reset threshold accuracy and low power consumption. This device combines popular functions such as Power-On Reset, Undervoltage Supply Supervision, reset signaling and Manual Reset. Monitoring four different supplies in a 8 Ld 2x3 TDFN package, the ISL88042 devices can help to lower system cost, reduce board space requirements, and increase the reliability of multi-voltage systems. Low VDD detection circuitry protects the user's system from low voltage conditions, resetting the system when VDD or any of the other monitored power supply voltages fall below their respective minimum voltage thresholds. The reset signal remains asserted until all of these voltages return to proper operating levels and stabilize. Two of the four voltage monitors have preset thresholds for either dual 3. 3V or one each for one 5V and one 3. 3V supplies. Users can adjust the threshold voltages of the third and fourth voltage monitors in order to meet specific system level requirements.

应用

  • Telecom and Datacom Systems
  • Routers and Servers
  • Access Concentrators
  • Cable/Satellite Applications
  • Desktop and Notebook Computer Systems
  • Data Storage Equipment
  • Set-Top Boxes
  • Industrial Equipment
  • Multi-Voltage 1 Systems

当前筛选条件