| CAD 模型: | View CAD Model |
| Pkg. Type: | SOICN |
| Pkg. Code: | MTF |
| Lead Count (#): | 8 |
| Pkg. Dimensions (mm): | 4.93 x 3.94 x 0.00 |
| Pitch (mm): | 1.27 |
| Moisture Sensitivity Level (MSL) | |
| Pb (Lead) Free | No |
| ECCN (US) | |
| HTS (US) |
| Pkg. Type | SOICN |
| Carrier Type | Reel |
| MOQ | 1000 |
| Bootstrap Supply Voltage (Max) (V) | 114 |
| Charge Pump | No |
| Fall Time | 0.016 |
| Input Logic Level | CMOS |
| Lead Count (#) | 8 |
| Length (mm) | 4.9 |
| Pb (Lead) Free | No |
| Peak Pull-down Current (A) | 1.25 |
| Peak Pull-up Current (A) | 1.25 |
| Pitch (mm) | 1.3 |
| Pkg. Dimensions (mm) | 4.9 x 3.9 x 0.00 |
| Qualification Level | Standard |
| Rise Time (μs) | 16 |
| Temp. Range (°C) | -40 to +125°C |
| Turn-Off Prop Delay (ns) | 31 |
| Turn-On Prop Delay (ns) | 39 |
| VBIAS (Max) (V) | 14 |
| Width (mm) | 3.9 |
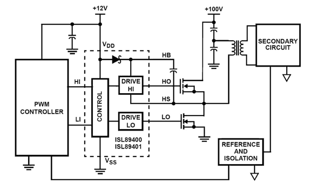
ISL89400, ISL89401 The ISL89400, ISL89401 are 100V, high frequency, half-bridge N-Channel power MOSFET driver ICs. They are based on the popular HIP2100, HIP2101 half-bridge drivers, but offer several performance improvements. The ISL89400 has additional input hysteresis for superior operation in noisy environments and the inputs of the ISL89401 (like those of the ISL89400) can now safely swing to the VDD supply rail. Finally, both parts are available in a very compact 9 Ld DFN package and an 8 Ld SOIC to minimize the required PCB footprint.