跳转到主要内容

特性

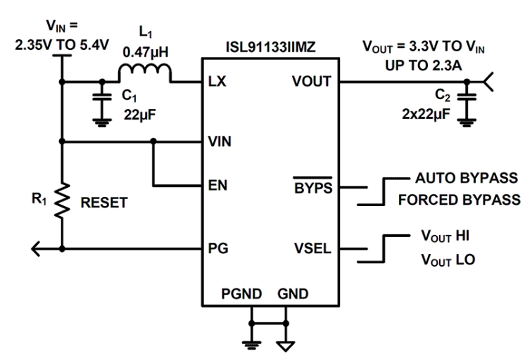
  • Input voltage range: 2.35V to 5.4V
  • Output current: up to 2.3A (VIN = 2.5V, VOUT = 3.3V)
  • Burst current up to 2.5A (VIN = 2.5V, VOUT = 3.3V, tON < 600µs, T = 4.6ms)
  • High efficiency: up to 96%
  • 108µA quiescent current minimizes standby consumption in Boost mode, 45µA in Forced Bypass mode
  • 2.5MHz switching frequency minimizes the external component size
  • Forced Bypass or Auto Bypass modes with a 38mΩ switch
  • PFM mode at light load currents
  • Fully protected from overcurrent, over-temperature, and undervoltage
  • Load disconnect when disabled
  • Small 1.78mm x 1.78mm WLCSP

描述

The ISL91133 is an integrated boost switching regulator for battery-powered applications. The device provides a power supply solution for products using a one-cell Li-ion or Li-polymer battery. The ISL91133 is capable of delivering up to 2.3A output current from VIN = 2.5V and VOUT = 3.3V. The no-load quiescent current is only 108μA in Boost mode and 45μA in Forced Bypass mode, which significantly reduces the standby consumption.

The ISL91133 offers a Bypass mode operation where the output is directly connected to the input through a 38mΩ MOSFET to allow a significantly lower dropout voltage. The Bypass mode can be entered by an external command, or by auto bypass. The Forced Bypass mode allows the output voltage to operate close to the input voltage and improves the efficiency under these conditions.

The ISL91133 is designed to support six fixed output voltages ranging from 3.15V to 5V. A voltage select pin is available for each output variant to scale up the output voltage by a small offset to compensate for the load transient droop. The ISL91133 requires only an inductor and a few external components to operate. The 2.5MHz switching frequency further reduces the size of external components. The ISL91133 is available in a 16-bump, 0.4mm pitch, 1.78mm x 1.78mm WLCSP.

应用方框图

Personal Safety Tracker Block Diagram
人身安全追踪器
具有 GPS、GSM、求救警报、低功耗、无线充电和增强型安全功能的安全追踪器。

当前筛选条件

新闻和博客