跳转到主要内容
瑞萨电子 (Renesas Electronics Corporation)

特性

  • Complete charger for single-cell Li-ion batteries
  • Very low thermal dissipation
  • Integrated pass element and current sensor
  • No external blocking diode required
  • 1% voltage accuracy
  • Programmable current limit up to 1.5A
  • Charge current thermal foldback
  • Accepts multiple types of adapters
  • Operation down to VIN = 2.65V after startup
  • Ambient temperature range: -20°C to +70°C
  • Thermally-enhanced DFN packages
  • Pb-free (RoHS compliant)

描述

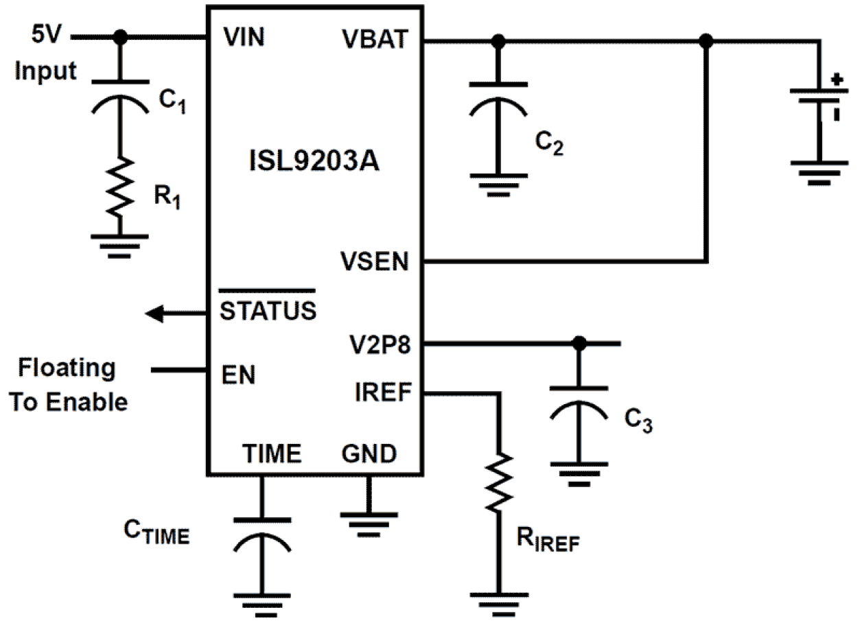
The ISL9203A is an integrated single-cell Li-ion or Li-polymer battery charger capable of operating with an input voltage as low as 2. 4V. This charger is designed to work with various types of AC adapters. The ISL9203A operates as a linear charger when the AC adapter is a voltage source. The battery is charged in a Constant Current/Constant Voltage (CC/CV) profile. The charge current is programmable with an external resistor up to 1. 5A. The ISL9203A can also work with a current-limited adapter to minimize the thermal dissipation, in which case the ISL9203A combines the benefits of both a linear charger and a pulse charger. The ISL9203A features charge current thermal foldback to ensure safe operation when the Printed Circuit Board (PCB) is space limited for thermal dissipation. Additional features include preconditioning of an over-discharged battery and thermally enhanced DFN package.

应用

  • Handheld Devices including Medical Handhelds
  • PDAs, Cell Phones and Smart Phones
  • Portable Instruments, MP3 Players
  • Self-Charging Battery Packs
  • Stand-Alone Chargers
  • USB Bus-Powered Chargers

当前筛选条件