跳转到主要内容
瑞萨电子 (Renesas Electronics Corporation)

特性

  • Complete Charger for Single-Cell Li-ion/Polymer Batteries
  • Integrated Pass Element and Current Sensor
  • No External Blocking Diode Required
  • Low Component Count and Cost
  • 0.7% Voltage Accuracy
  • Programmable Charge Currents
  • 250µA (Typ) Suspend Quiescent Current
  • USB 100mA/500mA Comply
  • Charge Current Thermal Foldback for Thermal Protection
  • Trickle Charge for Fully Discharged Batteries
  • 28V Maximum Voltage for the Power Input
  • Charge Status Indication
  • Less than 1µA Leakage Current Off the Battery when No Input Power Attached or Charger Disabled
  • Ambient Temperature Range: -40°C to +85°C
  • Pb-free (RoHS Compliant)

描述

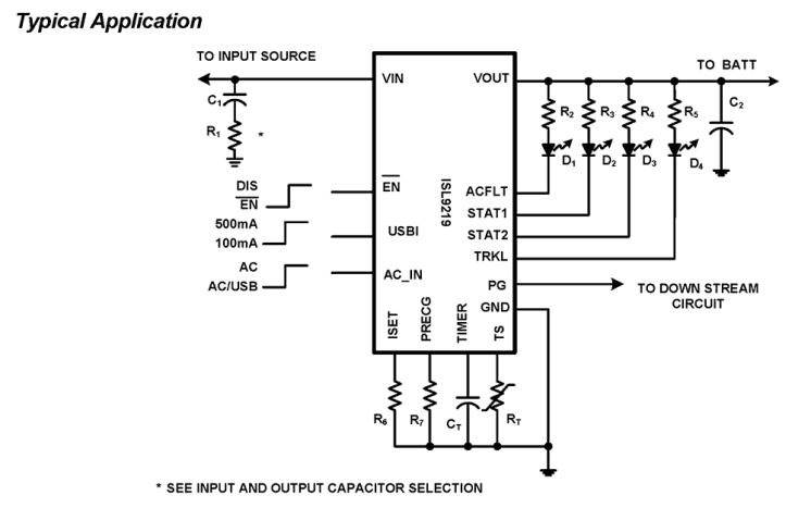
The ISL9219 is a fully integrated high input voltage single-cell Li-ion battery charger. This charger is fully in compliance with the USB electrical specification. The charger performs the CC/CV charge function required by Li-ion batteries. The charger accepts an input voltage up to 28V but is disabled when the input voltage exceeds the OVP threshold, typically 6V, to prevent excessive power dissipation. The 28V rating eliminates the overvoltage protection circuit required in a low input voltage charger. The fast charge current is programmable with an external resistor, and the end-of-charge (EOC) current is fixed at 50mA for any input source type. When the input power source is identified as a USB port, the host controller will further identify the power type of the port and drive the USBI pin accordingly. When the battery voltage is lower than the pre-charge threshold, which is also programmable with an external resistor, the charger preconditions the battery with an 85mA constant current. Charge is complete when the charge current reduces to the EOC current level during the CV charge phase. The STAT1 and STAT2 provide unique indication for each charging condition. An internal thermal foldback function protects the charger from any thermal failure. The STAT1, STAT2, TRKL and ACFLT pins are of open drain type, allowing a simple interface to a microprocessor or an LED. When no adapter is attached or when disabled, the charger draws less than 1µA leakage current from the battery. Additional features include an OVP protected power-good source, preconditioning of an over-discharged battery, an NTC thermistor interface for charging the battery in a safe temperature range, automatic recharge, and thermally enhanced QFN package.

当前筛选条件