跳转到主要内容

特性

  • 用于单节锂离子/聚合物电池的完整充电器
  • 电源路径管理优化充电和系统电流
  • 基于实际充电电流的智能超时间隔
  • 集成断路开关,用于断开电池连接
  • 1% 充电器输出电压精度
  • 可编程充电电流
  • 可编程充电终止电流
  • 充电电流热折返,用于热保护
  • 对完全放电的电池进行涓流充电
  • VIN 引脚上的最大电压为 28V
  • 电源存在和充电指示
  • 环境温度范围:-40°C 至 +85°C
  • 10 Ld 3x3 DFN 封装
  • 无铅(符合 RoHS 标准)

描述

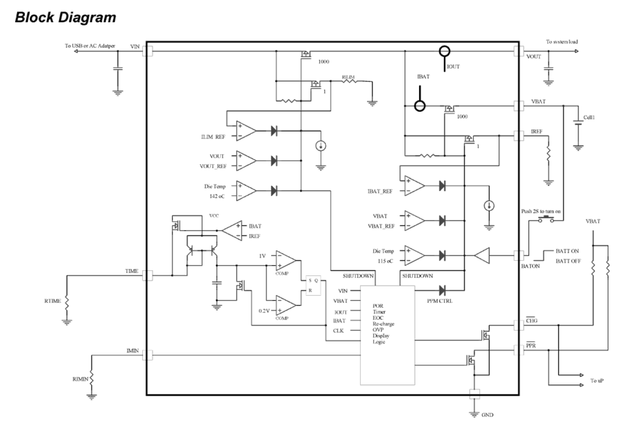
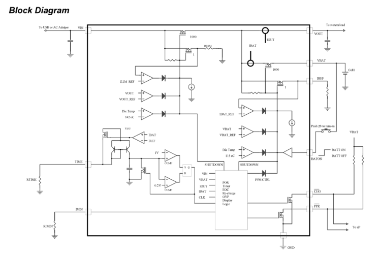
ISL9301 是一款完全集成的高输入电压单节锂离子电池充电器,具有电源路径管理功能。 这款充电器具有锂离子电池所需的 CC/CV 充电功能。 充电器接受高达 28V 的输入电压,但当输入电压超过 10.5V OVP 阈值时,该充电器就会被禁用。 28V 的额定电压省去了低压充电器中所需的过压保护电路。 充电电流和充电结束(EOC)电流可通过外部电阻器进行编程。 当电池电压低于 2.8V,充电器将以编程充电电流的 16% 对电池进行预调节。 当充电电流在 CV 充电阶段降至可编程 EOC 电流水平时,EOC 指示器(CHG)将切换到逻辑高电平以指示充电结束条件。

充电器将继续充电,直到用户设定的超时间隔过去,然后充电器才终止充电。 ISL9301 使用独立的电源路径为系统负载供电并为电池充电。 此功能允许系统在电池完全放电的情况下立即运行。 此功能还允许在电池充满时终止充电,同时继续为系统提供输入源,从而最大限度地减少不必要的充电/放电周期并延长电池寿命。 两个指示引脚(PPR 和 CHG)允许与微处理器或 LED 的简单接口。

应用方框图

Smart Water Sensor Block Diagram
智能水监测系统
基于 LTE 的水监测系统,具有基于 MQTT 的泄漏检测和自动阀门控制功能,可远程使用。
Smart Water Actuator Block Diagram
智能水阀执行器
具备 LTE 和太阳能供电的自主水阀系统,用于漏水响应和远程灌溉。
Interactive block diagram of the Matter-ready multi-sensor with Wi-Fi and Bluetooth connectivity.
支持 Matter 的传感器模块,配备 Wi-Fi 和蓝牙
支持 Matter 的 Wi-Fi 多功能传感器,兼具互操作性、电池/太阳能供电与多传感器支持。
Smart Water Shutdown Valve Block Diagram
智能关水阀
智能断水系统通过自动关闭、智能警报和太阳能操作防止水溢出损害。
Smart Water Leakage Sensor Block Diagram
智能漏水传感器
智能漏水传感器可以检测泄露现象,触发截止阀,并通过 Wi-Fi 和蓝牙发出提醒。

其他应用

  • 移动电话
  • 蓝牙设备
  • PDA
  • MP3 播放器
  • 独立的充电器
  • 其他手持设备

当前筛选条件