特性
- 可配置为 HPB 充电器或 NVDC 充电器
- 符合 Intel PROCHOT♯ 和 PSYS 要求
- 适配器电流监测器和电池放电电流监测器
- 所有开关都使用 NFET
- 支持在电池学习模式下取出电池
- 主动控制浪涌电流,防止 FET 损坏
- sMBus 可编程设置和高精度
- 全面的保护功能包括:
- 用于系统低电压、适配器过流、电池过流或系统过热的 PROCHOT♯ 指示器
- 基于硬件的适配器电流和电池电流限制
- 支持在系统 Turbo 模式下突然移除电池
- 16 种开关频率选项,范围为 350 kHz 至 1 MHz
- 低静态电流
- 兼容 SMBus 和自动递增 I2C
- 瑞萨电子鲁棒纹波调节器(R3)调制方案提供出色的轻载效率和快速动态响应
- 32 Ld 4 x 4mm2 QFN 封装
- 无铅(符合RoHS)
描述
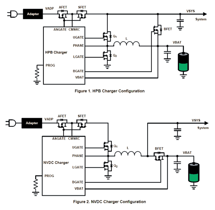
ISL95522 是一款高度通用的组合电池充电器,可配置为混合动力升压(HPB)充电器或窄电压直流(NVDC)充电器,支持 2 节、3 节或 4 节电池。 这两种配置可让电池在系统负载超过适配器容量时与适配器共同供电,即 Turbo 模式。 HPB 充电器配置会将电池中的能量倒输给系统总线,以帮助适配器在 Turbo 模式下为系统供电。 NVDC 充电器配置可快速打开 BGATE,使电池能够帮助适配器在 Turbo 模式下提供系统电源。 ISL95522 的所有开关均使用 N 沟道 MOSFET(NFET),以实现最佳性能和最低的 BOM 成本。 内部电荷泵可以根据环境或需求快速或缓慢地开启所有 NFET。 快速开启 NFET 的功能可防止在 Turbo 模式或电池学习模式下突然移除电池时系统总线电压下降。 ISL95522 提供了许多保护功能,包括用于系统低电压、适配器过流、电池过流或过热的 PROCHOT♯ 指示器,以及一系列 SMBus 可编程参数,以实现最大的灵活性。 除了 SMBus 可编程限制外,它还具有基于硬件的适配器电流限制和电池电流限制。 ISL95522 提供高精度适配器电流监视器、电池电流监视器和系统电源监视器输出。 为了在处理高功率和低功率系统时提供最大的灵活性,它提供了几个可配置的电流检测电阻值选项,以实现电流检测精度与功率损耗之间的最佳权衡。 ISL95522 采用瑞萨电子鲁棒纹波调节器(R3™)调制方案,可提供出色的轻载效率和快速动态响应。 ISL95522 采用 32 Ld 4 x 4mm2 QFN 封装。
产品参数
| 属性 | 值 |
|---|---|
| Topology [Rail 1] | Buck, Hybrid Power Boost |
| Input Voltage (Min) (V) | 4.75 |
| Input Voltage (Max) (V) | 25 |
| Input Current Limit Accuracy (% (±)) | 2 |
| Battery Charge Voltage | 2-4 cell battery, 16mV step |
| Charging Voltage Accuracy (Max) (±%) | 0.75 |
| Battery Charge Voltage Adjustment | 16mV steps |
| Charge Current Limit Accuracy | ±2 |
| Trickle Charge Current Range | 256mA, 128mA or 64mA |
| Switching Frequency Range (Typical) (kHz) | 350 - 1000 |
封装选项
| Pkg. Type | Pkg. Dimensions (mm) | Lead Count (#) |
|---|---|---|
| QFN | 4.0 x 4.0 x 0.70 | 32 |
当前筛选条件
加载中