跳转到主要内容
瑞萨电子 (Renesas Electronics Corporation)

特性

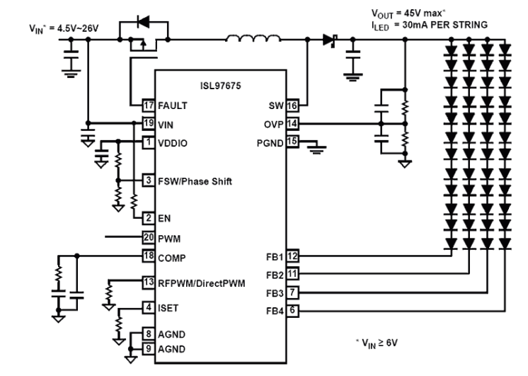
  • 4 x 30mA Channels
  • 45V Output Max
  • 4.5V to 26V Input
  • Channel Phase Shift PWM Dimming with 8-bit Resolution
  • 0.007% Direct PWM dimming at 200Hz
  • Current Matching of ±1.5% from 1% ~ 100% Dimming
  • Dynamic Headroom Control
  • Protections
  • String Open/Short Circuit, VOUT Short Circuit Overvoltage, and Over-temperature Protections
  • Optional Master Fault Protection
  • Selectable 600kHz or 1.2MHz Switching Frequency
  • 20 Ld QFN 4mmx4mm Package

描述

Support is limited to customers who have already adopted these products.

The ISL97675 is an LED driver that drives 4 channels of low power LEDs from 4. 5V to 26V input and up to 45V output. The ISL97675 compensates for non-uniformity of the forward voltage drops in the LED strings with its 4 voltage controlled-current source channels. Its headroom control monitors the highest LED forward voltage string for output regulation, to minimize the voltage headroom and power loss in the typical multi-string operation. The ISL97675 offers two PWM Dimming modes: The part digitizes the incoming 100Hz to 30kHz PWM signal and provides 8-bit PWM dimming with phase shift function. Another mode is direct PWM mode without phase shift, where the dimming frequency follows the input PWM signal and the minimum on time can be as short as 350ns. The ISL97675 features channel phase shift control to minimize the input, output ripple characteristics and load transients as well as spreading the light output to help eliminate or reduce the video and audio noise interference from the backlight driver operation.

应用

  • Netbook Displays LED Backlighting
  • Notebook Displays LED Backlighting

当前筛选条件