跳转到主要内容
瑞萨电子 (Renesas Electronics Corporation)

特性

  • Up to 87% efficiency
  • 2.3V to 5.5V input
  • Up to 28V output
  • 50mA at 18V
  • Integrated boost Schottky diode
  • Input voltage disconnect switch
  • Synchronization input
  • Chip enable
  • 10 Ld 3x3 DFN package
  • Pb-free (RoHS compliant)

描述

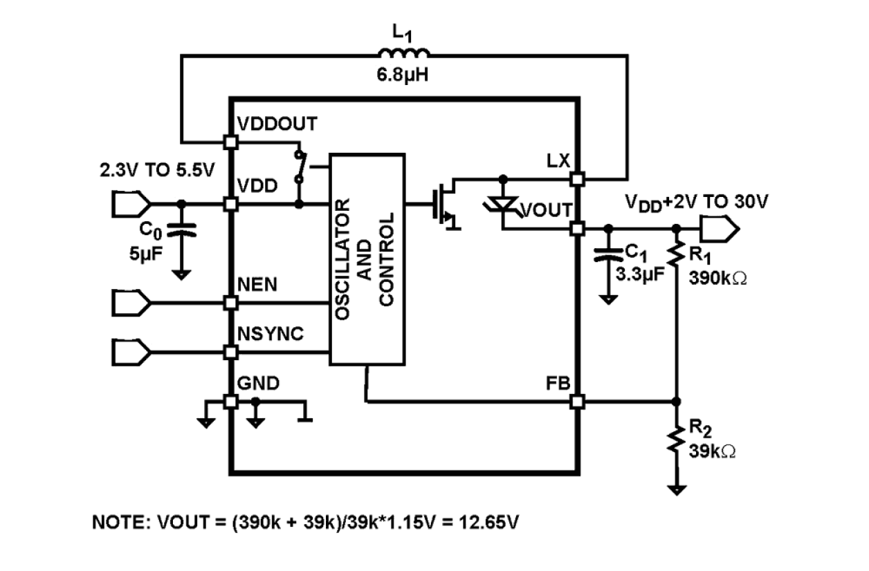
The ISL97701 represents a high efficiency boost converter with integrated boost FET, boost diode and input disconnect FET. With an input voltage of 2. 3V to 5. 5V the ISL97701 has an output capability of up to 50mA at 18V using integrated 500mA switches. Efficiencies are up to 87%. The integrated protection FET is used to disconnect the boost inductor from the input supply whenever an output fault condition is detected, or when the device is disabled. This gives 0 output current in the disabled mode, compared to standard boost converters where current can still flow when the device is disabled. The ISL97701 comes in the 10 Ld 3x3 DFN package and is specified for operation over the -40°C to +85°C temperature range.

应用

  • OLED display power
  • LED display power
  • Adjustable power supplies

当前筛选条件