跳转到主要内容
瑞萨电子 (Renesas Electronics Corporation)

特性

  • Two outputs:
    • VP = +5.0V (default)
    • VN = -5.0V (default)
  • 2.8V to 4.4V Input voltage range
  • >85.5% Efficiency with 12mA load between VP and VN
  • 21mm2 Solution PCB area
  • Fully integrated FETs for synchronous rectification
  • Integrated compensation and feedback circuits
  • I2C adjustable output voltages and settings
  • Integrated VP/VN discharge resistors
  • 1µA shutdown supply current
  • Multiple package options:
    • 1.82x2.15mm, 4x5 array WLCSP with 0.4mm pitch
    • 20 Ld 3x4mm TQFN
  • Pb-Free (RoHS compliant)

描述

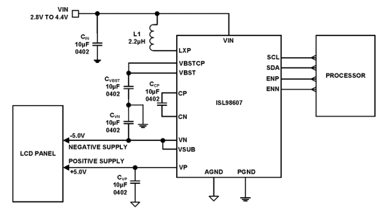
The ISL98607 is a high efficiency power supply for small size displays, like smart phones, requiring ±supply rails. It integrates boost regulator, LDO, and inverting charge pump that are used to generate two output rails: +5V (default) and -5V (default). The ±5V output voltages can be adjusted up to ±5. 7V with 50mV steps using the I2C interface. The ISL98607 integrates synchronous rectification MOSFETs for the boost regulator and inverting charge pump, which maximizes conversion efficiency. The ISL98607 integrates all compensation and feedback components, which minimizes BOM count and reduces the solution PCB size to 21mm2. The input voltage range, high efficiency operation, and also very low shutdown current make the device ideal for use in single cell Li-ion battery operated applications. The ISL98607 is offered in the 1. 82x2. 15mm WLCSP and 20 Ld 3x4mm TQFN packages, and the device is specified for operation across the -40°C to +85°C ambient temperature range.

产品参数

属性
Boost Current Limit (A)1.8
Input Voltage Range (V)2.8 - 4.4
Logic Voltage (Min)1.1
On Voltage Range (V)5 - 5.7
Off Voltage (Min) (V)-5.7
VBOOST (V)5.15 - 6
VOFF/VN-5.7 to -5
Logic Voltage (Max)5.5
VLOGIC1.1 to 5
Input Voltage (Min) (V)2.8
Input Voltage (Max) (V)4.4
On Voltage (Max) (V)5 - 5
Advanced FeaturesOver/Under voltage, Over Current protection and Over temp protection

封装选项

Pkg. TypePkg. Dimensions (mm)Lead Count (#)Pitch (mm)
TQFN4.0 x 3.0 x 0.75200.5

应用方框图

Interactive block diagram of the secure cloud and sensor platform features a 32-bit MCU with HMI and advanced security capabilities, and supports light, temperature/humidity, and TVOC sensors.
安全云和传感器平台
具有云连接、HMI 功能和快速安全固件更新特性的安全传感器平台。

其他应用

  • TFT-LCD Smart phone displays
  • Small size/handheld displays

当前筛选条件