跳转到主要内容
瑞萨电子 (Renesas Electronics Corporation)

特性

  • 30W AC/DC Digital Controller
  • Configurable Light Load Mode Optimizes for Low No-Load Power Consumption and Fast DLR
    • <30mW No-Load Power Consumption with Fast DLR (using the iW676-30 Secondary-Side Controller with Active Voltage Positioning)
    • <75mW No-Load Power Consumption with Faster DLR without Secondary-Side AVP Controller
  • Compliant with DoE Level VI and EU’s CoC, Version 5, Tier 2 External Power Supply Standards
  • PrimAccurate™ Primary-Side Regulation Technology
  • Eliminates the Need for an Optocoupler
  • SmartDefender™ Advanced Hiccup Technology
    • Helps Address Soft-Shorts in Cables, Connectors without Latching Off
    • Helps Protect Cables and Connectors from Excessive Heat and Damage by Reducing Average Power During Short Circuit by at Least 50%
  • Full Protection Features
    • Output Short Circuit Protection
    • Output Overvoltage Protection
    • Output Overcurrent Protection
    • Over-Temperature Protection

描述

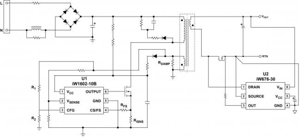
The iW1602 is a digital offline AC/DC controller for up to 30W output travel adapters. It uses Renesas' PrimAccurate™ primary-side control technology to eliminate the need for an optical isolation device on the secondary, reducing component count and cost.

The iW1602 integrates a unique light load operation mode that allows the user to configure the minimum switching frequency at light load through an external resistor. The higher the light load mode switching frequency, the better the dynamic load response (DLR). If the lowest switching frequency is chosen, the no-load power consumption is reduced, negatively impacting the DLR performance. In this case, the iW676 synchronous rectifier controller with integrated active voltage position (AVP) control can be used for faster DLR while keeping the no-load power consumption <30mW.

The iW1602 integrates a full array of protection features, including Renesas' SmartDefender™ advanced hiccup technology to protect against soft shorts in travel adapter cables and connectors.

A DiaSIM™ simulation model is available for the iW1602. For more information and where to download, please visit the DiaSIM page.

产品参数

属性
Topology CharacteristicPSR Flyback
Control ModePrimary-Side Regulation Peak Current Mode DCM
UVLO Rising (V)12.7
UVLO Falling (V)5.5
VBIAS (Max) (V)20
PWMs (#)1
FET Driver Output Current (Max) (A)1
Output Power Max (W)30
Switching Frequency (KHz)89 - 89
No Load Power (mW)30
Controller / IntegratedController
Advanced FeaturesActive Start-Up, EZ-EMI, Fast DLR, PrimAccurate, SmartDefender
Simulation Model AvailablediaSIM
Temp. Range (°C)-40 to +125°C
Qualification LevelStandard

封装选项

Pkg. TypePkg. Dimensions (mm)Lead Count (#)Pitch (mm)
SOT23-6L3.0 x 3.0 x 1.360.95
SOT23-6L3.0 x 3.0 x 1.36

应用

当前筛选条件