特性
- Real-Time Output Current Adjustment 30W AC/DC Digital Controller
- Programmable Light Load Mode to Optimize No-Load Power Consumption and DLR
- <30mW No-Load Power Consumption with Fast DLR (using the iW676 Secondary-Side Controller with Active Voltage Positioning)
- <75mW No-Load Power Consumption with Faster DLR without Secondary-Side AVP Controller
- Compliant with DoE Level VI and EU’s CoC, Version 5, Tier 2 External Power Supply Standards
- PrimAccurate™ Primary-Side Regulation Technology
- Eliminates Need for Optocoupler
- Full Protection Features
- Output Short Circuit Protection
- Output Overvoltage Protection
- Output Overcurrent Protection
- Over-temperature Protection
描述
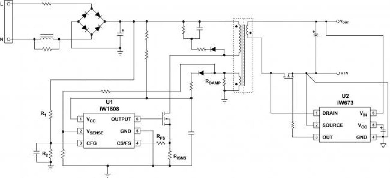
The iW1608 is an AC/DC controller optimized for universal input voltage applications. The device offers a unique output current limit configuration that monitors the input voltage via the resistor divider (CFG pin voltage VCFG) in real time and adjusts the output current limit accordingly.
Travel adapters designed with the iW1608 can provide higher power at 230VAC input voltage and can reduce the current limit at low supply voltage (90VAC) for lower power dissipation and safe operation during peak loss conditions. This enables the use of a smaller adapter case size while maintaining high current output at high line. The adjustable current limit also provides additional application possibilities, including peak charging using a temperature sensor to decrease the output current after the adapter reaches a maximum allowed temperature.
The iW1608 also offers configurable light load operating modes where designers can optimize their circuits for either low no-load power consumption or fast DLR response. For applications that require both, the iW1608 can work with the iW676 digital synchronous rectifier with integrated active voltage positioning (AVP) control, enabling <30mW no-load standby power and fast DLR response time.
The iW1608 integrates a full array of protection features including output overcurrent, short circuit, over-temperature, and output overvoltage protection circuits.
Works with iW673 digital synchronous rectifier for low cost, high-efficiency applications.
Works with iW676-30 digital synchronous rectifier with active voltage positioning control for high efficiency and <30mW no-load power consumption.
产品参数
| 属性 | 值 |
|---|---|
| Topology Characteristic | PSR Flyback |
| Control Mode | Primary-Side Regulation Peak Current Mode DCM |
| UVLO Rising (V) | 12.7 |
| UVLO Falling (V) | 5.5 |
| VBIAS (Max) (V) | 20 |
| PWMs (#) | 1 |
| FET Driver Output Current (Max) (A) | 1 |
| Output Power Max (W) | 30 |
| Switching Frequency (KHz) | 89 - 89 |
| No Load Power (mW) | 30 |
| Controller / Integrated | Controller |
| Advanced Features | Active Start-Up, Configurable Real-Time Output Current Limit |
| Temp. Range (°C) | -40 to +125°C |
| Qualification Level | Standard |
封装选项
| Pkg. Type | Pkg. Dimensions (mm) | Lead Count (#) |
|---|---|---|
| SOT23-6L | 3.0 x 3.0 x 1.3 | 6 |
应用
- Universal Input Travel Adapters up to 30W
- AC/DC Adapters for Consumer Electronics
当前筛选条件