特性
- Primary-side feedback eliminates opto-isolators and simplifies design
- 64kHz PWM switching frequency
- No-load power consumption < 100mW at 230Vac with tight dynamic load transient response
- Able to meet < 30mW no-load power consumption with large value pre-load resistor
- Adaptive multi-mode PWM/PFM control improves efficiency
- Quasi-resonant operation for the highest overall efficiency
- EZ-EMI® design to easily meet global EMI standards
- Direct drive of low-cost BJT switch
- Dynamic base current control
- Very tight constant voltage and constant current regulation with primary-side-only feedback
- No external compensation components required
- Complies with EPA 2.0 energy-efficiency specifications with ample margin
- Low start-up current (8μA typical)
- Built-in soft start
- Built-in short circuit protection and output overvoltage protection
- Built-in current sense resistor short circuit protection
- No audible noise over the entire operating range
描述
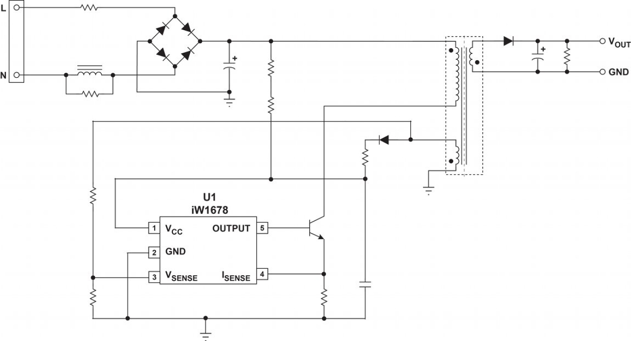
The iW1678 is a high-performance AC/DC controller designed to drive an external power bipolar junction transistor (BJT) for peak current mode PWM flyback power supplies. Ideal for wall adapters in portable electronics and power supplies for consumer electronics, the iW1678 offers no-load power consumption of less than 150mW, capable of being reduced down to 30mW with little effort, making it capable of meeting global energy efficiency standards. As a PrimAccurate™ controller, which uses primary-side control algorithms, the iW1678 does not need any direct secondary-side feedback components, eliminating the need for optocouplers, and reducing component count and solution cost. Additional features include Renesas' proprietary EZ-EMI™ technology, quasi-resonant control for optimal efficiency at heavy loads, cable and connector voltage drop compensation options, full protection from fault conditions, and tiny packaging.
产品参数
| 属性 | 值 |
|---|---|
| Topology Characteristic | PSR Flyback |
| Control Mode | Primary-Side Regulation Peak Current Mode DCM |
| UVLO Rising (V) | 10.5 |
| UVLO Falling (V) | 4.1 |
| VBIAS (Max) (V) | 16 |
| PWMs (#) | 1 |
| Output Power Max (W) | 30 |
| Switching Frequency (KHz) | 64 - 64 |
| No Load Power (mW) | 30 |
| Controller / Integrated | Controller |
| Temp. Range (°C) | -40 to +125°C |
| Qualification Level | Standard |
封装选项
| Pkg. Type | Lead Count (#) |
|---|---|
| SOT23-5L | 5 |
当前筛选条件