| CAD 模型: | View CAD Model |
| Pkg. Type: | SOIC-8 |
| Pkg. Code: | |
| Lead Count (#): | 8 |
| Pkg. Dimensions (mm): | |
| Pitch (mm): |
| Moisture Sensitivity Level (MSL) | 1 |
| ECCN (US) | EAR99 |
| HTS (US) | 8542.39.0090 |
| Pb (Lead) Free |
| Lead Count (#) | 8 |
| Moisture Sensitivity Level (MSL) | 1 |
| Temp. Range (°C) | -40 to +125°C |
| Application | Adapters, Chargers |
| Control Mode | Primary-Side Regulation Peak Current Mode DCM |
| Controller / Integrated | Controller |
| MOQ | 2500 |
| No Load Power (mW) | 30 |
| Output Power (Min) (W) | 1 |
| Output Power Max (W) | 30 |
| PWMs (#) | 1 |
| Parametric Category | Flyback & Forward Controllers |
| Pass Device | FET |
| Pkg. Type | SOIC-8 |
| Qty. per Reel (#) | 2500 |
| Qualification Level | Standard |
| Switching Frequency (KHz) | 45 - 75 |
| Topology Characteristic | Flyback |
| UVLO Falling (V) | 5.5 |
| UVLO Rising (V) | 12 |
| VBIAS (Max) (V) | 16 |
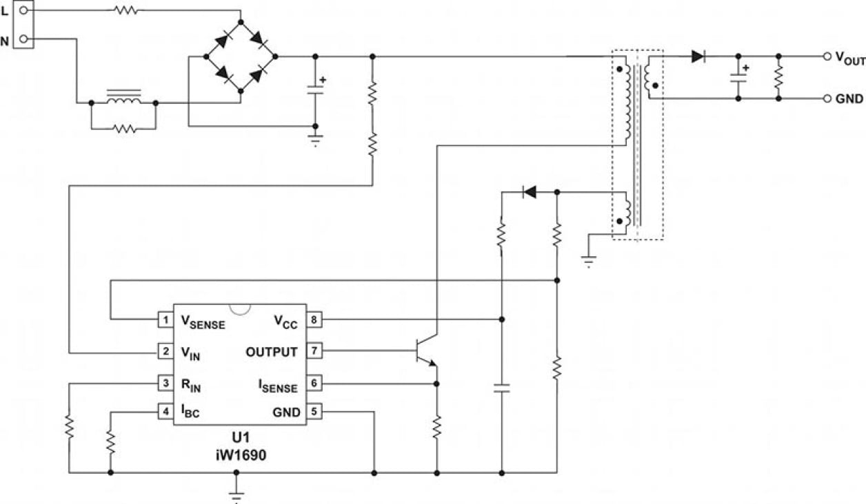
The iW1690 is a high-performance AC/DC controller designed to drive an external power bipolar junction transistor (BJT) for peak current mode PWM flyback power supplies. Ideal for power adapters for applications such as mobile computing and communications and standby power supplies in consumer electronics, the iW1690 offers no load power consumption of less than 150mW. As a PrimAccurate™ controller, which uses primary-side control algorithms, the iW1690 does not need any direct secondary-side feedback components, eliminating the need for optocouplers, and reducing component count and solution cost. Additional features include Renesas' proprietary EZ-EMI™ technology, quasi-resonant control for optimal efficiency at heavy loads, cable and connector voltage drop compensation options, and full protection from fault conditions. The iW1690 comes in seven different combinations of switching frequency (45kHz, 65kHz, or 75kHz) and cable compensation voltage (0mV to 412mV).