| CAD 模型: | View CAD Model |
| Pkg. Type: | SOIC-8 |
| Pkg. Code: | |
| Lead Count (#): | 8 |
| Pkg. Dimensions (mm): | |
| Pitch (mm): | 1.27 |
| Moisture Sensitivity Level (MSL) | 1 |
| Pb (Lead) Free | Yes |
| ECCN (US) | EAR99 |
| HTS (US) | 8542.39.0090 |
| Lead Count (#) | 8 |
| Carrier Type | Tape & Reel |
| Moisture Sensitivity Level (MSL) | 1 |
| Pb (Lead) Free | Yes |
| Temp. Range (°C) | -40 to +125°C |
| Control Mode | Primary-Side Regulation Peak Current Mode DCM |
| Controller / Integrated | Controller |
| FET Driver Output Current (Max) (A) | 0.3 |
| PWMs (#) | 1 |
| Parametric Category | Flyback & Forward Controllers |
| Pitch (mm) | 1.27 |
| Pkg. Type | SOIC-8 |
| Qty. per Reel (#) | 2500 |
| Qualification Level | Standard |
| Switching Frequency (KHz) | 30 - 130 |
| Topology Characteristic | Flyback |
| UVLO Falling (V) | 6 |
| UVLO Rising (V) | 12 |
| VBIAS (Max) (V) | 16 |
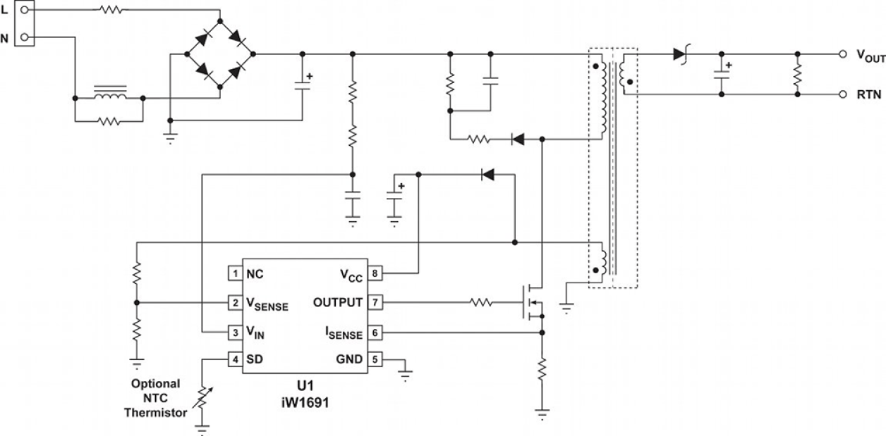
The iW1691 is a high-performance AC/DC controller designed to drive an N-channel power MOSFET for peak current mode PWM flyback power supplies. Ideal for power adapters for applications such as mobile computing and communications and standby power supplies in consumer electronics, the iW1691 meets the US DoE's external power supply standard and the EU's Code of Conduct, Version 5, Tier 1 efficiency standard with a no-load power consumption of less than 100mW.
As a PrimAccurate™ controller, which uses primary-side control algorithms, the iW1691 does not need any direct secondary-side feedback components, eliminating the need for optocouplers, and reducing component count and solution cost. Additional features include Renesas' proprietary EZ-EMI™ technology, quasi-resonant control for optimal efficiency at heavy loads, cable and connector voltage drop compensation options, and full protection from fault conditions, including an over-temperature protection feature with and without a latching option. The iW1691 comes in several different combinations of cable compensation voltage (0mV to 400mV) and protection features.
For improved performance, see the iW1699B 30W AC/DC off-line controller page.