警告信息
特性
- Intrinsically low noise solution - No audible noise over entire operating range
- Easily meets Energy Star® AC/DC power supply efficiency specs (Rev. 2.0)
- Less than 20mW no-load power consumption
- Low 1.5µA start-up current
- Active start-up circuit to reduce turn-on time
- 40kHz PWM switching frequency
- Voltage offset compensation for voltage loss in cables and connectors (3 options)
- PrimAccurate™ - Primary-side control, no optocoupler needed
- Quasi-resonant control for optimal efficiency
- EZ-EMI™ design to easily meet global EMI specifications
- Fast dynamic load regulation
- Fully protected from fault conditions
- Over-temperature protection
- Output overvoltage and overcurrent
- Input undervoltage protection
- Sense-resistor short circuit protection
描述
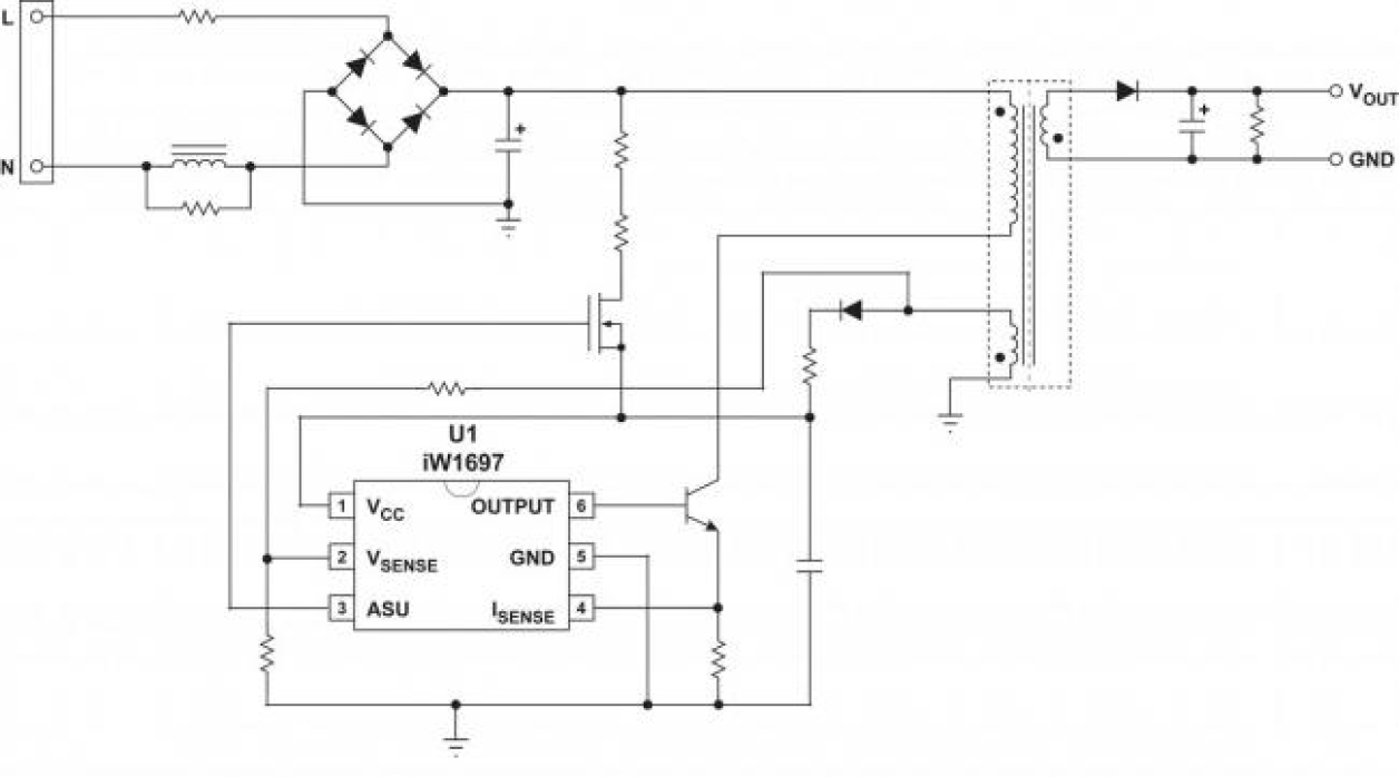
The iW1697 is a high-performance AC/DC controller designed to drive an external power bipolar junction transistor (BJT) for peak current mode PWM flyback power supplies. Ideal for wall adapters in portable electronics and power supplies for consumer electronics, the iW1697 easily meets the Energy Star® specification for AC/DC single-output power supplies (Rev. 2.0) with no-load power consumption less than 20mW.
As a PrimAccurate™ controller, which uses primary-side control algorithms, the iW1697 does not need any direct secondary-side feedback components, eliminating the need for opto-isolators, reducing component count and solution cost. Additional features include Renesas' proprietary EZ-EMI™ technology, quasi-resonant control for optimal efficiency at heavy loads, cable and connector voltage drop compensation options, full protection from fault conditions, and tiny packaging. The iW1697 comes in three options, the iW1697-01 with a 300mV voltage drop compensation offset, the iW1697-03 with a 450mV voltage drop compensation offset, and the iW1697-05 with 150mV of offset compensation.
产品参数
| 属性 | 值 |
|---|---|
| Topology Characteristic | Flyback |
| Control Mode | Primary-Side Regulation Peak Current Mode DCM |
| UVLO Rising (V) | 11 |
| UVLO Falling (V) | 4 |
| VBIAS (Max) (V) | 16 |
| PWMs (#) | 1 |
| FET Driver Output Current (Max) (A) | 4 |
| Output Power Max (W) | 30 |
| Switching Frequency (KHz) | 40 - 40 |
| No Load Power (mW) | 30 |
| Controller / Integrated | Controller |
| Temp. Range (°C) | -40 to +125°C |
| Qualification Level | Standard |
封装选项
| Pkg. Type | Lead Count (#) |
|---|---|
| SOT23-6L | 6 |
应用
- Power adapters for portable electronics
- Consumer electronics power supplies
- Linear AC/DC power supply replacement
当前筛选条件