| CAD 模型: | View CAD Model |
| Pkg. Type: | SOIC-8 |
| Pkg. Code: | |
| Lead Count (#): | 8 |
| Pkg. Dimensions (mm): | |
| Pitch (mm): | 1.27 |
| Moisture Sensitivity Level (MSL) | 1 |
| Pb (Lead) Free | Yes |
| ECCN (US) | EAR99 |
| HTS (US) | 8542.39.0090 |
| Lead Count (#) | 8 |
| Carrier Type | Tape & Reel |
| Moisture Sensitivity Level (MSL) | 1 |
| Pb (Lead) Free | Yes |
| 0-10V Analog Input | Yes |
| 0-10V PWM Input | Yes |
| 0-5V Analog/PWM Input | No |
| Max Voltage - 100% Duty Cycle | Selectable (8.5V -10V) |
| Min Duty Cycle | Selectable (0%-10%) |
| PWM Output Frequency Range (kHz) | 0.1 - 5 |
| Parametric Category | Solid State Lighting Interface ICs |
| Pitch (mm) | 1.27 |
| Pkg. Type | SOIC-8 |
| Qty. per Reel (#) | 2500 |
| RSET | Yes |
| Temp. Range (°C) | -40 to +85°C |
| Turn-off Function | Yes |
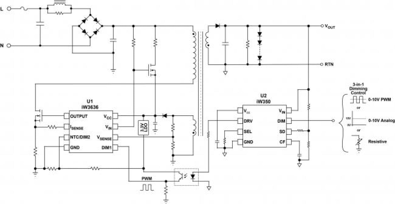
The iW350 is a secondary-side PWM signal generator that works with three types of dimming inputs: PWM dimming, 0V to 10V linear dimming, or simple dimming using a single resistor to ground from the DIM pin. With its extensive configurability, the iW350 offers programmable maximum dimming voltage, minimum duty cycle, turn-off function, and PWM output frequency range, making the device highly flexible for dimmable commercial SSL lighting applications.
The iW350 converts any of the compatible dimming signals into a 1% to 100% PWM duty cycle output that provides a dimming signal to a primary-side LED driver such as the iW3636, eliminating the need for transformers or other driver circuitry.