特性
- Optimized for 3W to 10W LED Driver Applications in 100VAC Systems
- Reduced Component Count for Space and Cost-Sensitive Applications
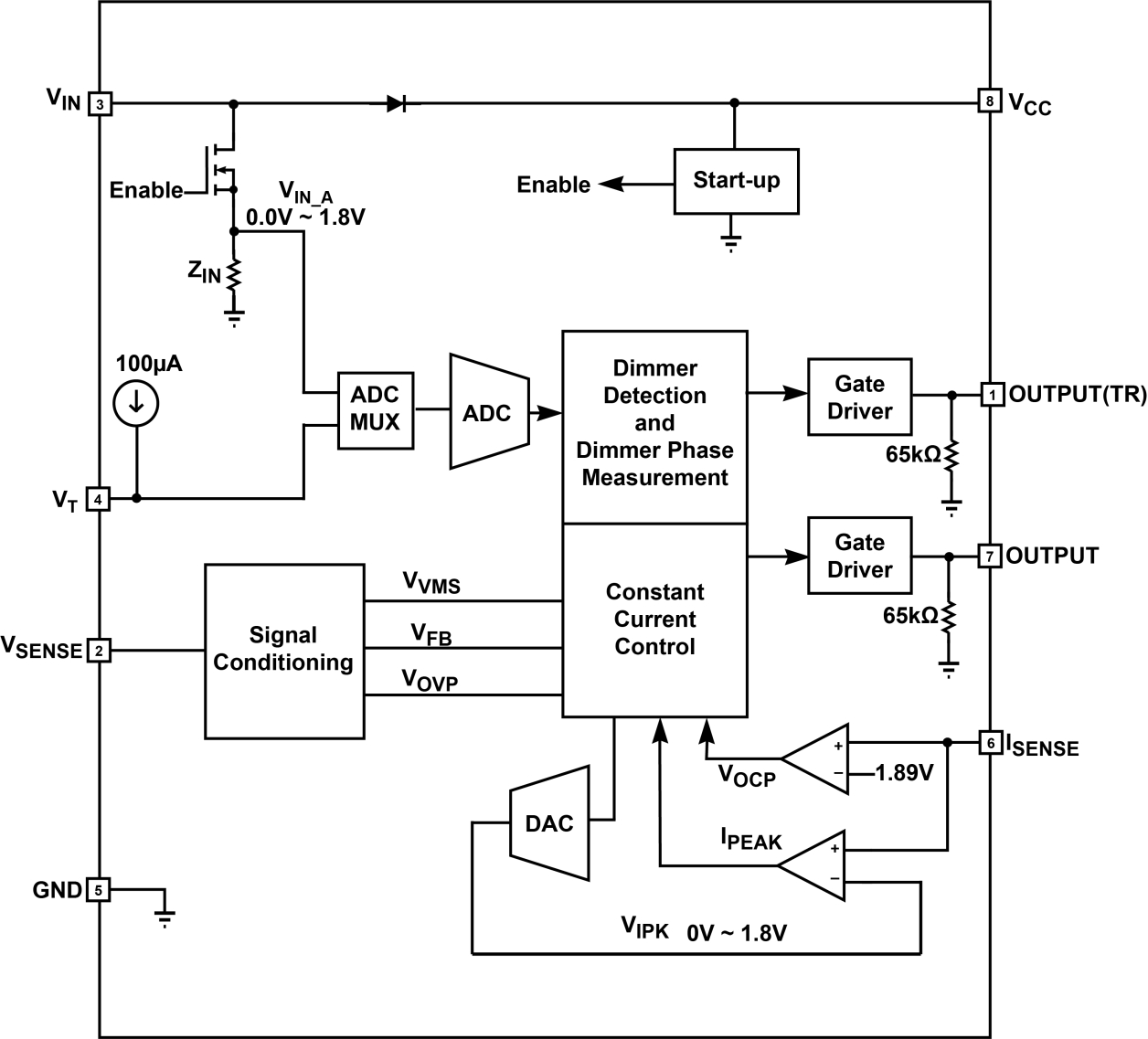
- PrimAccurate™ - Isolated Off-Line AC/DC Controller
- Integrates Flickerless™ Technology to Remove LED Flicker
- 45Hz to 66Hz Line Frequency Range - 50Hz/60Hz Compatible
- 2% to 100% Wide Dimming Range
- Automatically Detects and Operates without Dimmer
- Quasi-resonant Mode for Optimal Efficiency - 85% (Without Dimmer)
- Low 10µA Start-Up Current
- Fully Protected for Temperature, Overcurrent, Sense Resistor Short Circuits, and LED Open and Short Circuits
- LED Temperature Protection - External NTC Input to Reduce Drive to LEDs in Over-temperature Condition
描述
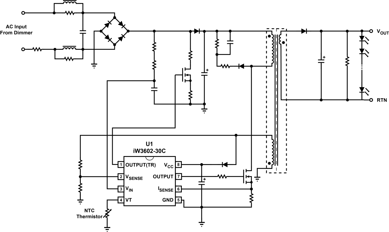
Optimized for 100V AC systems, the iW3602-30C provides an efficient, low-cost solution for LED luminaires at power levels from 3W to 10W.
Incorporating proprietary PrimAccurate™ primary-side control technology and a simplified version of our proprietary Flickerless™ technology, the iW3602-30C eliminates LED flicker and minimizes the external component count by removing the need for both the traditional optocoupler and external compensation components, reducing solution size and cost. The iW3602-30C also offers tight control of the LED current, full dimming capability and full functionality when no dimmer is present, including automatic detection when there is no dimmer present and full protection for a variety of possible fault conditions. For applications covering an input voltage range of 100VAC to 230VAC, please see the iW3602.
Part of the protection features integrated into the iW3602-30C is an over-temperature protection circuit that works with an external NTC resistor to reduce the drive to the output LEDs when an over-temperature condition is detected. This feature enables continuous light output while protecting the entire LED driver circuit.
产品参数
| 属性 | 值 |
|---|---|
| Function | Dimmable |
| Output Power Max (W) | 10 |
| Switching Frequency (KHz) | 200 - 200 |
| No Load Power (mW) | 300 |
| Optimal VIN (V) | 90 - 130 |
| Stages | Single-Stage |
| Dim Range (Min) (%) | 1 |
| Dim Range (Max) (%) | 100 |
| Dimming Frequency (Hz) | 900 |
| Controller / Integrated | Controller |
| Key Features | PrimAccurate, Flickerless, EZ-EMI |
| Protection Features | OVP, IOVP, UVLO, PCL/OCP, SRSC |
| Peak Efficiency (%) | 85 |
| Dimmer Functions Supported | Leading Edge, No Dimmer Support |
| Pass Device | FET |
| Power Factor Correction | <0.7 |
| LED Current Accuracy (%) | 5 |
| Output Power (Min) (W) | 3 |
封装选项
| Pkg. Type | Lead Count (#) | Pitch (mm) |
|---|---|---|
| SOIC-8 | 8 | 1.27 |
应用
- Solid State Lighting Applications up to 10W
- Dimmable LED Luminaires
当前筛选条件