特性
- 25W Output Power
- Single-Stage, Bleederless Design for Low BOM Cost
- Wide Dimmer Compatibility
- TRIAC and Digital
- Automatic Detection of Dimmer Type
- Configurable Dimming Curves – NEMA SSL 6-compliant
- High Power Factor (PF) >0.92
- Low Total Harmonic Distortion (THD) <20%
- PrimAccurate™ Digital Control
- Isolated Off-Line Control without Optical Feedback Isolator
- Zhaga Hot-plug Compliant
- Built-in, Configurable Over-Temperature Protection with Automatic Derating of LED Current
描述
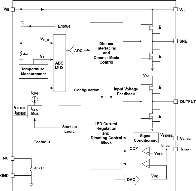
The iW3605 single-stage, 25W LED driver operates without the need for a bleeder circuit while maintaining broad dimmer compatibility, providing a cost-optimized solution with a high power factor (>0.92) and low THD (<20%).
The iW3605 integrates Renesas' patented intelligent dimming control to provide compatibility with a wider range of dimmers, including TRIAC, digital and universal dimmers. This technology uses digital analytics to query the dimmer and applies algorithms that automatically adapt to the dimmer type.
The iW3605 is fully protected, including Renesas' patented configurable over-temperature protection (OTP) derating. This OTP feature protects the entire LED driver circuit from excessive heating while enabling continuous light output even under high ambient temperatures often found in low airflow bulb installations.
产品参数
| 属性 | 值 |
|---|---|
| Function | Dimmable |
| Output Power Max (W) | 25 |
| Switching Frequency (KHz) | 90 - 90 |
| No Load Power (mW) | 300 |
| Optimal VIN (V) | 90 - 264 |
| Stages | Single-Stage |
| Dim Range (Min) (%) | 15 |
| Dim Range (Max) (%) | 100 |
| Controller / Integrated | Controller |
| Key Features | PrimAccurate, Flickerless, EZ-EMI |
| Protection Features | OVP, IOVP, UVLO, PCL/OCP, SRSC |
| Peak Efficiency (%) | 82 |
| Dimmer Functions Supported | Leading Edge, Trailing Edge, No Dimmer Support |
| Pass Device | FET |
| Power Factor Correction | >0.92 |
| LED Current Accuracy (%) | 5 |
| Output Power (Min) (W) | 5 |
封装选项
| Pkg. Type | Lead Count (#) | Pitch (mm) |
|---|---|---|
| SOIC-8 | 8 | 1.27 |
应用
- 25W Dimmable SSL Retrofit Lamps and External Lighting Ballast Drivers
- Retrofit SSL Bulbs: A19, PAR, T8
当前筛选条件