特性
- High PF >0.92 and Low THD <20%
- Proprietary Input Current Shaping Option - enables the iW3609 to balance the power loss of the bleeder circuit
- PrimAccurate™ - Isolated Off-Line AC/DC Controller
- Wide Dimmer Compatibility - Leading Edge, Trailing Edge and Non-Traditional R, R-C and R-L Types - Automatic Detection of Dimmer Type
- 1% to 100% Wide Dimming Range
- Meets IEC 61000-3-2 Current Harmonic Requirements and NEMA SSL 6 Dimming Curve Standard
- Resonant Control to Achieve High Efficiency: >82% typ. (without dimmer)
- LED Over-Temperature Protection with Automatic Derating of LED Current
描述
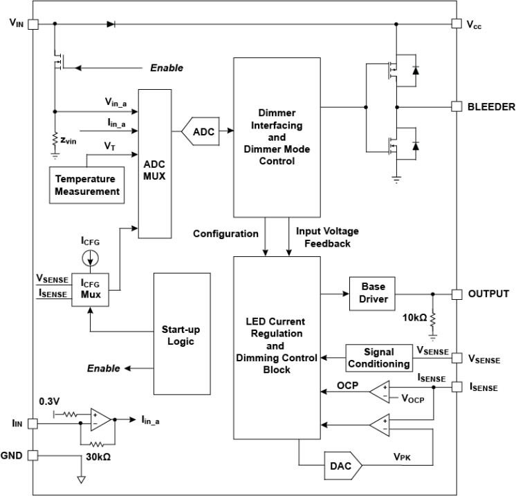
The iW3609 is optimized for dimmable SSL retrofit bulbs requiring high power factor (PF), low total harmonic distortion, outstanding TRIAC dimmer capability, and low BOM cost. Designed for 15W applications, the iW3609 uses advanced digital control technology to detect the dimmer type, provide dynamic impedance to interface with the dimmer and control the LED brightness at the same time. A proprietary input current shaping option enables the iW3609 to balance the power loss of the bleeder circuit.
Renesas' patented PrimAccurate™ primary-side control eliminates the need for a secondary-side regulator and opto-isolator. The iW3609 further reduces the BOM cost by using low-cost bipolar junction transistors (BJTs), eliminating high-voltage electrolytic capacitors, and including built-in over-temperature protection (OTP) derating with no NTC resistor. The OTP derating feature enables continuous light output while protecting the LED driver by reducing output current drive to the LEDs during an over-temperature event.
产品参数
| 属性 | 值 |
|---|---|
| Function | Dimmable |
| Output Power Max (W) | 15 |
| Switching Frequency (KHz) | 90 - 90 |
| No Load Power (mW) | 300 |
| Optimal VIN (V) | 90 - 130, 200 - 264 |
| Stages | Single-Stage |
| Dim Range (Min) (%) | 1 |
| Dim Range (Max) (%) | 100 |
| Controller / Integrated | Controller |
| Key Features | PrimAccurate, Flickerless, EZ-EMI |
| Protection Features | OVP, IOVP, UVLO, PCL/OCP, SRSC, Low Bleeder Loss Option, OVP, IOVP, UVLO, PCL/OCP, SRSC, No Current Shaping |
| Peak Efficiency (%) | 82 |
| Dimmer Functions Supported | Leading Edge, Trailing Edge, No Dimmer Support |
| Pass Device | BJT |
| Power Factor Correction | >0.92 |
| LED Current Accuracy (%) | 5 |
| Output Power (Min) (W) | 3 |
封装选项
| Pkg. Type | Lead Count (#) | Pitch (mm) |
|---|---|---|
| SOIC-8 | 8 | 1.27 |
应用
- 15W Solid State Lighting Applications
- Dimmable LED Luminaires
当前筛选条件