| CAD 模型: | View CAD Model |
| Pkg. Type: | SOIC-8 |
| Pkg. Code: | |
| Lead Count (#): | 8 |
| Pkg. Dimensions (mm): | |
| Pitch (mm): | 1.27 |
| Moisture Sensitivity Level (MSL) | 1 |
| Pb (Lead) Free | Yes |
| ECCN (US) | EAR99 |
| HTS (US) | 8542.39.0090 |
| Lead Count (#) | 8 |
| Carrier Type | Tape & Reel |
| Moisture Sensitivity Level (MSL) | 1 |
| Optimal VIN (V) | 200 - 264 |
| Protection Features | OVP, IOVP, UVLO, PCL/OCP, SRSC, Low Bleeder Loss Option |
| Pb (Lead) Free | Yes |
| Advanced Features | PrimAccurate, Flickerless, EZ-EMI |
| Application | Solid State Lighting |
| Controller / Integrated | Controller |
| Dim Range (Max) (%) | 100 |
| Dim Range (Min) (%) | 1 |
| Dimmer Functions Supported | Leading Edge, Trailing Edge, No Dimmer Support |
| Function | Dimmable |
| Key Features | PrimAccurate, Flickerless, EZ-EMI |
| LED Current Accuracy (%) | 5 |
| No Load Power (mW) | 300 |
| Output Power (Min) (W) | 3 |
| Output Power Max (W) | 15 |
| Parametric Category | Solid State Lighting Driver ICs |
| Pass Device | BJT |
| Peak Efficiency (%) | 82 |
| Pitch (mm) | 1.27 |
| Pkg. Type | SOIC-8 |
| Power Factor Correction | >0.92 |
| Qty. per Reel (#) | 2500 |
| Stages | Single-Stage |
| Switching Frequency (KHz) | 90 - 90 |
| Temp. Range (°C) | -40 to +85°C |
| 已发布 | Yes |
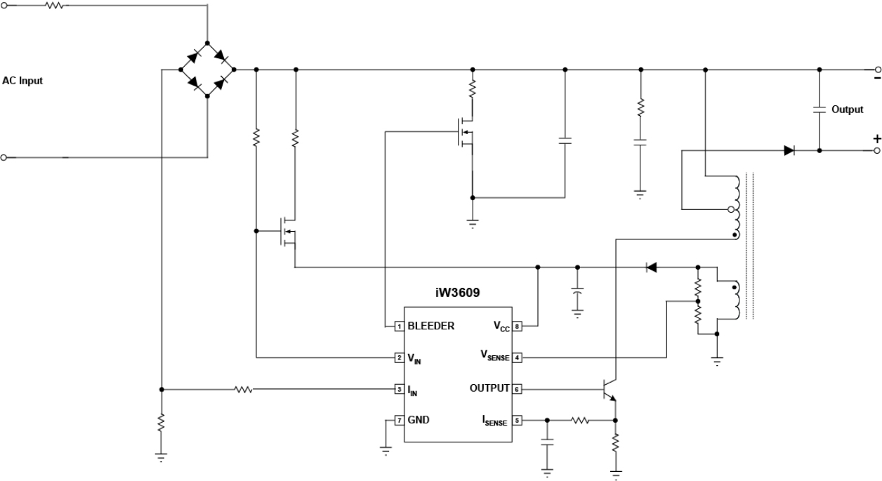
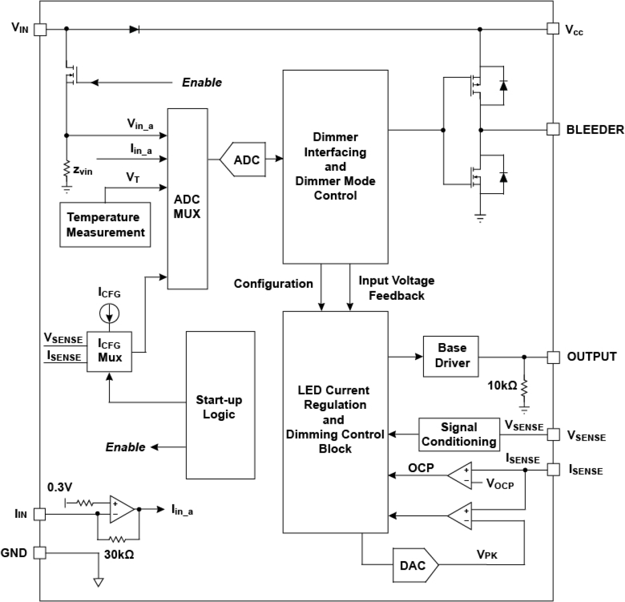
The iW3609 is optimized for dimmable SSL retrofit bulbs requiring high power factor (PF), low total harmonic distortion, outstanding TRIAC dimmer capability, and low BOM cost. Designed for 15W applications, the iW3609 uses advanced digital control technology to detect the dimmer type, provide dynamic impedance to interface with the dimmer and control the LED brightness at the same time. A proprietary input current shaping option enables the iW3609 to balance the power loss of the bleeder circuit.
Renesas' patented PrimAccurate™ primary-side control eliminates the need for a secondary-side regulator and opto-isolator. The iW3609 further reduces the BOM cost by using low-cost bipolar junction transistors (BJTs), eliminating high-voltage electrolytic capacitors, and including built-in over-temperature protection (OTP) derating with no NTC resistor. The OTP derating feature enables continuous light output while protecting the LED driver by reducing output current drive to the LEDs during an over-temperature event.