特性
- PrimAccurate™ - Isolated Offline AC/DC Controller
- EZ-EMI Design to Easily Meet Global EMI Specifications
- Ideal for Offline LED Applications up to 40W
- Universal Input Power Supply Range - 85VAC to 264VAC
- Up to 130kHz Switching Frequency, Enables Small Adapters
- Quasi-resonant Mode for Optimal Efficiency
- Low 10µA Start-Up Current
- Programmable Over-temperature Protection - External NTC Thermistor
- Built-in Output Overvoltage Protection
- Sense Resistor Short Circuit Protection
- Open Circuit Protection
描述
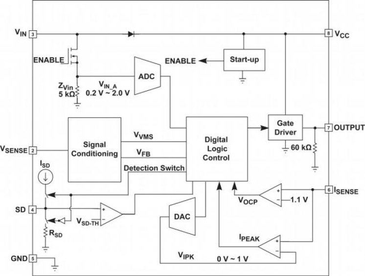
The iW3620 is a high-performance AC/DC power supply controller for applications up to 40W of output power, optimized for driving LEDs from an AC supply voltage. Designed to operate from a universal input voltage range of 85VAC to 264VAC, the iW3620 can be used across all voltage standards worldwide.
The iW3620 uses Renesas' proprietary PrimAccurate™ primary-side control technology, minimizing the external component count by removing the need for both the traditional opto-isolator and external compensation components, reducing solution size and cost. The device operates in quasi-resonant mode in order to optimize efficiency at heavy loads and uses pulse-by-pulse waveform analysis to offer loop response characteristics superior to traditional offline solutions. The iW3620 is fully protected and incorporates Renesas' EZ-EMI® technology to facilitate EMI management in the end application, giving the end-user an easy-to-design and robust solution for solid-state lighting.
产品参数
| 属性 | 值 |
|---|---|
| Function | Non-Dimmable |
| Output Power Max (W) | 40 |
| Switching Frequency (KHz) | 130 - 130 |
| No Load Power (mW) | 300 |
| Optimal VIN (V) | 90 - 277 |
| Stages | Single-Stage |
| Controller / Integrated | Controller |
| Key Features | PrimAccurate, Flickerless, EZ-EMI |
| Protection Features | OVP, SRSC, PCL/OCP, IUVP, OTP-OVP |
| Peak Efficiency (%) | 85 |
| Dimmer Functions Supported | No Dimmer Support |
| Pass Device | FET |
| Power Factor Correction | <0.7 |
| LED Current Accuracy (%) | 5 |
| Output Power (Min) (W) | 3 |
封装选项
| Pkg. Type | Lead Count (#) | Pitch (mm) |
|---|---|---|
| SOIC-8-EP | 8 | 1.27 |
应用
- Solid-State Lighting
- 40W LED Luminaires
当前筛选条件