| CAD 模型: | View CAD Model |
| Pkg. Type: | SOIC-8-EP |
| Pkg. Code: | |
| Lead Count (#): | 8 |
| Pkg. Dimensions (mm): | |
| Pitch (mm): | 1.27 |
| Moisture Sensitivity Level (MSL) | 3 |
| Pb (Lead) Free | Yes |
| ECCN (US) | EAR99 |
| HTS (US) | 8542.39.0090 |
| Lead Count (#) | 8 |
| Carrier Type | Tape & Reel |
| Moisture Sensitivity Level (MSL) | 3 |
| Pb (Lead) Free | Yes |
| Advanced Features | PrimAccurate, Flickerless, EZ-EMI |
| Application | Solid State Lighting |
| Controller / Integrated | Controller |
| Dimmer Functions Supported | No Dimmer Support |
| Function | Non-Dimmable |
| Key Features | PrimAccurate, Flickerless, EZ-EMI |
| LED Current Accuracy (%) | 5 |
| MOQ | 2500 |
| No Load Power (mW) | 300 |
| Optimal VIN (V) | 90 - 277 |
| Output Power (Min) (W) | 3 |
| Output Power Max (W) | 40 |
| Parametric Category | Solid State Lighting Driver ICs |
| Pass Device | FET |
| Peak Efficiency (%) | 85 |
| Pitch (mm) | 1.27 |
| Pkg. Type | SOIC-8-EP |
| Power Factor Correction | <0.7 |
| Protection Features | OVP, SRSC, PCL/OCP, IUVP, OTP-OVP |
| Qty. per Reel (#) | 2500 |
| Stages | Single-Stage |
| Switching Frequency (KHz) | 130 - 130 |
| Temp. Range (°C) | -40 to +85°C |
| 已发布 | Yes |
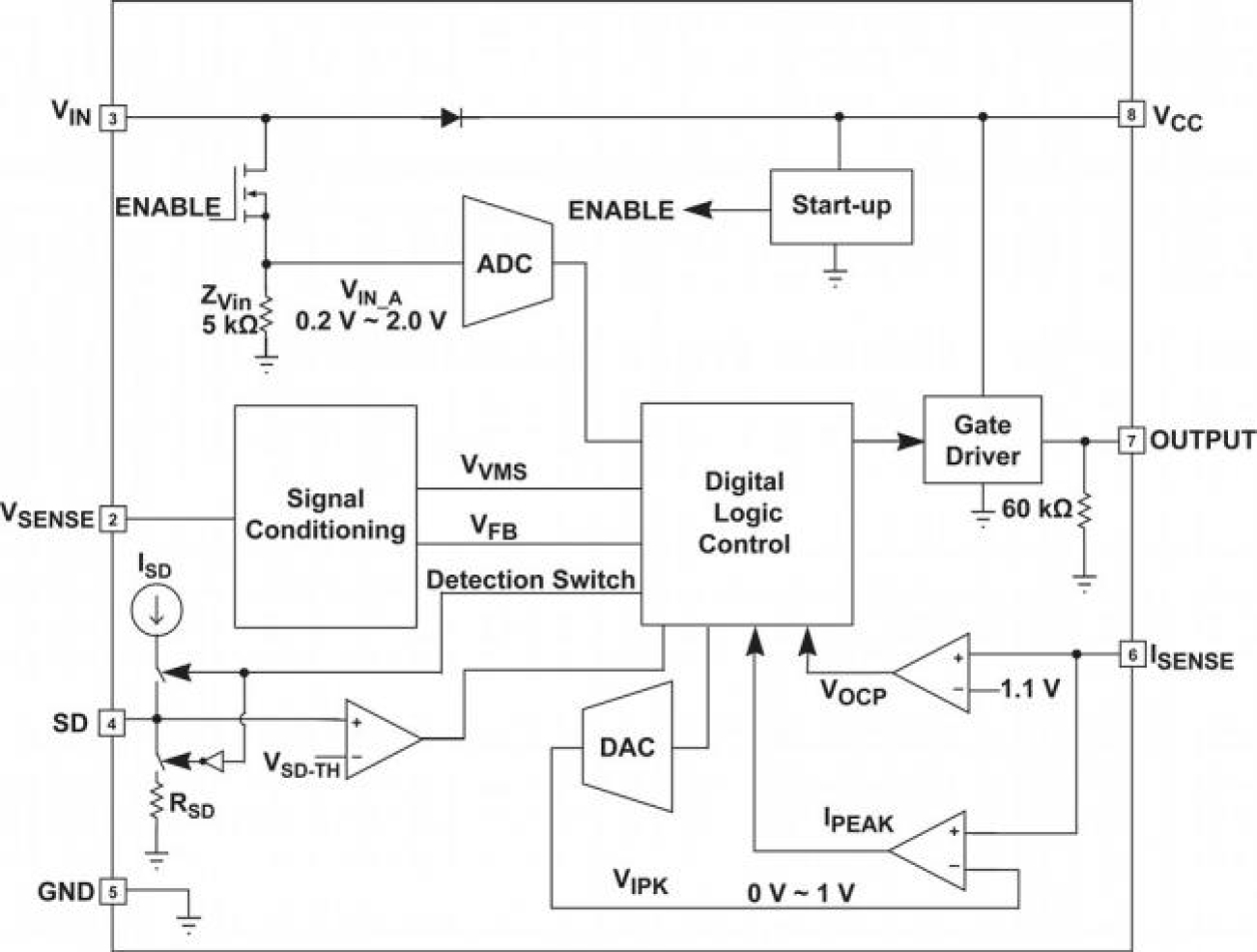
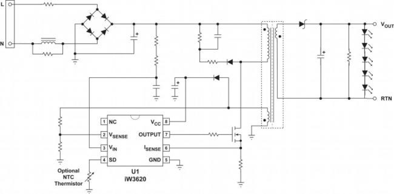
The iW3620 is a high-performance AC/DC power supply controller for applications up to 40W of output power, optimized for driving LEDs from an AC supply voltage. Designed to operate from a universal input voltage range of 85VAC to 264VAC, the iW3620 can be used across all voltage standards worldwide.
The iW3620 uses Renesas' proprietary PrimAccurate™ primary-side control technology, minimizing the external component count by removing the need for both the traditional opto-isolator and external compensation components, reducing solution size and cost. The device operates in quasi-resonant mode in order to optimize efficiency at heavy loads and uses pulse-by-pulse waveform analysis to offer loop response characteristics superior to traditional offline solutions. The iW3620 is fully protected and incorporates Renesas' EZ-EMI® technology to facilitate EMI management in the end application, giving the end-user an easy-to-design and robust solution for solid-state lighting.