特性
- High PF (>0.95) and Low THD (< 10%)
- Low Output Ripple Current (<5%)
- PrimAccurate™ - Isolated Offline AC/DC Controller
- 45W LED Driver for Non-Dimmable Commercial Solid-State Lighting Applications
- Flickerless™ Technology
- Removes Virtually All LED Flicker
- Resonant Mode for Optimal Efficiency
- Fully Protected
- NTC-based Temperature Derating Circuit
- Overvoltage/Over-Temperature Protection
- Output Overvoltage, Overcurrent and Short Circuit
- Open LED Fault Detection
- Sense-Resistor Short Circuit Protection
- Single-Fault Protection
描述
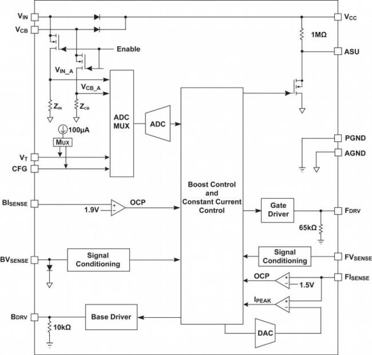
The iW3623 is a high-performance, two-stage, non-dimmable 45W Solid-State Lighting (SSL) LED driver that integrates boost and flyback converters into a single IC to reduce BOM cost and simplify design versus conventional two-stage driver approaches. Compliant to the IEC 61000-3-2 standard, the iW3623 offers a Power Factor (PF) of >0.95 from a universal input voltage of 100VAC to 277VAC, with Total Harmonic Distortion (THD) <10% and low output ripple <5% over the entire range.
The iW3623 incorporates Renesas' proprietary PrimAccurate™ primary-side control technology, eliminating the need for a secondary-side regulator and optical feedback isolator. It also allows FETs to be replaced with lower cost bipolar junction transistors (BJTs) and uses quasi-resonant mode switching for both the boost and flyback stages and dynamic base current to optimize conversion efficiency and minimize EMI.
Protection features include an on-board, external NTC-based temperature protection circuit that reduces the output drive to the LEDs to protect the circuit from overheating while maintaining light output.
产品参数
| 属性 | 值 |
|---|---|
| Function | Non-Dimmable |
| Output Power Max (W) | 45 |
| Switching Frequency (KHz) | 200 - 200 |
| No Load Power (mW) | 300 |
| Optimal VIN (V) | 120 - 277 |
| Stages | Two-Stage |
| Dim Range (Min) (%) | 1 |
| Dim Range (Max) (%) | 100 |
| Controller / Integrated | Controller |
| Key Features | PrimAccurate, Flickerless, EZ-EMI |
| Protection Features | OVP, IOVP, UVLO, PCL/OCP, OTP, SRSC |
| Peak Efficiency (%) | 85 |
| Dimmer Functions Supported | No Dimmer Support |
| Pass Device | FET |
| Power Factor Correction | >0.95 |
| LED Current Accuracy (%) | 5 |
| Output Power (Min) (W) | 10 |
封装选项
| Pkg. Type | Lead Count (#) | Pitch (mm) |
|---|---|---|
| SOIC-14 | 14 | 1.27 |
应用
- Non-Dimmable LED Lamps and Luminaires
- Optimized for up to 45W Output Power
当前筛选条件