特性
- 15W Output Power
- AC Direct LED Driver – No Magnetics
- Integrated High Voltage MOSFET
- Good Phase-Cut Dimmer Compatibility
- Leading-Edge
- Trailing-Edge
- Smart Dimmers
- Flicker-free and No Audible Noise
- Wide Dimming Range: 1% - 100%, with 1% Resolution
- Fully Protected
- LED Open-Circuit and Short-Circuit
- Current Setting Resistor Short Circuit
- Over-Temperature Derating
- Thermal Shutdown
- Small, QFN Package
描述
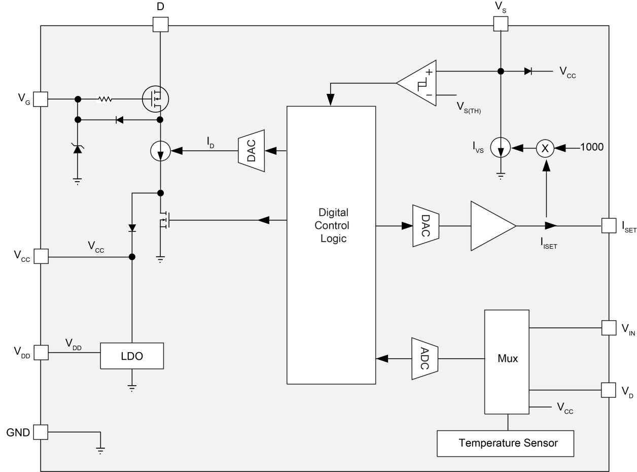
The iW3989 AC direct LED driver offers a high-performance, low BOM cost approach for phase-cut dimming SSL LED driver applications by integrating a high-voltage MOSFET and eliminating the need for magnetics, an RC damper and an external bleeder. Ideal for downlights and replacement bulbs such as GU10, PAR, A19, and BR types, the device can operate with virtually all dimmer types including leading-edge, trailing-edge and smart dimmers, while providing a very fast dimmer transient response.
The iW3989 achieves efficiency similar to a switch-mode converter without utilizing magnetics for energy storage, which addresses the thermal challenges of SSL lighting without adding unnecessary cost. And by removing the magnetic component, there is no audible noise when interfacing with a TRIAC dimmer, providing a noise-free, flicker-free and robust solution that approaches the feel of an incandescent lighting experience.
产品参数
| 属性 | 值 |
|---|---|
| Function | Dimmable |
| Output Power Max (W) | 10 |
| Optimal VIN (V) | 90 - 130 |
| Stages | Linear |
| Dim Range (Min) (%) | 1 |
| Dim Range (Max) (%) | 100 |
| Controller / Integrated | Controller |
| Key Features | AC Direct Phase Cut Dimming, No Magnetics, No RC Damper, No External Bleeder, Optimized for 10W, AC Direct Phase Cut Dimming, No Magnetics, No RC Damper, No External Bleeder, Optimized for 15W |
| Protection Features | OVP, OCP, UVLO, Internal OTP |
| Dimmer Functions Supported | Leading Edge, Trailing Edge, Digital |
| Pass Device | FET |
| Power Factor Correction | >0.7, >0.9 |
| LED Current Accuracy (%) | 3 |
| Output Power (Min) (W) | 3 |
封装选项
| Pkg. Type | Pkg. Dimensions (mm) | Lead Count (#) | Pitch (mm) |
|---|---|---|---|
| QFN | 4 x 4 | 12 | 0.65 |
应用
- SSL Replacement Bulbs
- GU10
- AR19
- BR
- PAR
- Downlights
当前筛选条件