跳转到主要内容
瑞萨电子 (Renesas Electronics Corporation)

特性

  • Eliminates Parallel Schottky Diode
    • Higher Efficiency, Lower BOM Cost
  • Ultra-Fast Dynamic Load Response
    • Integrated Adaptive Voltage Position Monitor
  • Ultra-Low No-Load Operating Current <0.65mA
  • Ultra-Low No-Load Standby Power
    • <15mW (iW1766C1 + iW671)
  • Wide Input Voltage Range up to 30V
  • Integrated, Optimized 5V MOSFET Gate Driver
  • Integrated Pulse Linear Regulator for Operation Down to 2V Supply Voltage
  • Works with iW1699, iW1699B, iW1760, iW760B, iW1766, iW1767
  • iW1766C1, iW1787 Optimized to Work with iW671 for Lowest Output Ripple

描述

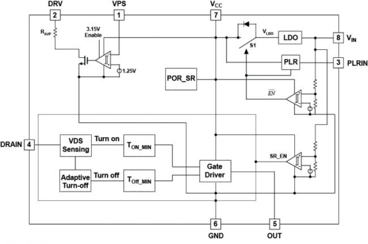
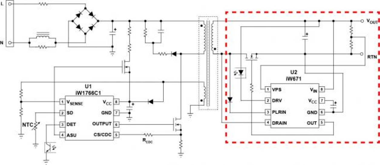
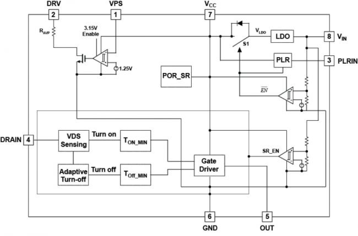
The iW671 secondary-side synchronous rectifier controller complements several of Renesas' primary-side controllers to deliver the high efficiency needed for high-power density power supplies and power adapters. The iW671 uses proprietary digital adaptive turn-off control technology to replace the secondary-side Schottky diode with a MOSFET for high-power density power supplies. While conventional synchronous rectifier designs require the use of a Schottky diode in parallel with the synchronous rectifier to maintain efficiency, an inherently higher cost approach, the adaptive control in the iW671 minimizes dead time and eliminates this need. More efficient than the diodes it replaces, the iW671 is also more efficient than conventional synchronous rectifiers.

With an integrated adaptive voltage monitor function, the iW671 works with the iW1766C1 primary-side PWM controller to enable the high power density needed for small form factor power supplies with lower output ripple, ultra-low standby power, and ultra-fast Dynamic Load Response (DLR).

产品参数

属性
FunctionSynchronous Rectifier Controller
Supported Protocols-

封装选项

Pkg. TypePkg. Dimensions (mm)Lead Count (#)Pitch (mm)
MSOP-80.197 x 0.244 x 0.06980.65
SOIC-80.197 x 0.244 x 0.06981.27

应用

  • iW1766C1+iW671: Compact power adapters for smartphones and media tablets

当前筛选条件