跳转到主要内容
瑞萨电子 (Renesas Electronics Corporation)

特性

  • Integrated 60V MOSFET for Synchronous Rectification
  • Adaptive Control Minimizes Dead Time
    • Eliminates Parallel Schottky Diode
    • Higher Efficiency, Lower BOM Cost
  • Ultra-Fast Dynamic Load Response
    • Integrated Adaptive Voltage Position Monitor
  • Ultra-Low No-Load Operating Current <0.65mA
  • Wide Input Voltage Range up to 25V
  • Up to 15W Output Power
  • Integrated, Pulse Linear Regulator Allows Operation Down to 2.4V Output Voltage
  • Supports 3.6V to 12V AC/DC Adapters

描述

Fully Integrated Secondary-Side Rectification Circuit Simplifies Design and Improves Efficiency

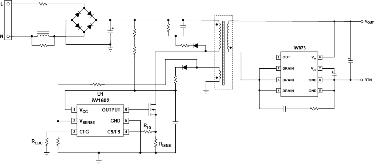
The iW873 secondary-side synchronous rectification solution works with several of Renesas' primary-side controllers to deliver the high efficiency needed for high-power-density smartphone and tablet power adapters.

The iW873 integrates a 60V power MOSFET with Renesas' proprietary digital adaptive turn-off control technology to replace the secondary-side Schottky diode with a MOSFET for higher power density adapters. It also uses adaptive control to minimize dead-time, eliminating the need for a parallel Schottky diode required by conventional synchronous rectifier solutions.

A DiaSIM™ simulation model is available for the iW673. For more information and where to download, please visit the DiaSIM page.

产品参数

属性
FunctionIntegrated Synchronous MOSFET, Synchronous Rectifier Controller

封装选项

Pkg. TypePkg. Dimensions (mm)Lead Count (#)Pitch (mm)
SOIC-80.197 x 0.244 x 0.06981.27

应用方框图

9-axis industrial motor control block diagram features an MPU with dual Arm Cortex-R52 and quad Arm Cortex-A55 cores and supports major industrial Ethernet protocols.
配备以太网的 6 轴和 9 轴工业电机控制
高精度高能效的 6 轴和 9 轴电机控制,专为机器人和工业应用设计。
AC Drive & General Purpose Inverter System Block Diagram
交流变频器和通用逆变器系统
该系统为交流驱动器和通用逆变器提供基本配置和基本组件。

其他应用

当前筛选条件