跳转到主要内容
瑞萨电子 (Renesas Electronics Corporation)

特性

  • Integrated SAW delay line
  • Output of 15MHz to 700MHz
  • Low phase jitter < 0.5ps RMS typical (12kHz to 20MHz or 50kHz to 80MHz)
  • Pin-selectable PLL divider ratios support FEC ratios
  • M2060/65: OTU1 (255/238) and OTU2 (255/237) Mapping
  • M2061/66: OTU1 (238/255) or OTU2 (237/255) De-mapping
  • M2062/67: OTU1 (238/255) and OTU2 (237/255) De-mapping
  • LVPECL clock output (CML and LVDS options available)
  • Reference clock inputs support differential LVDS, LVPECL, as well as single-ended LVCMOS, LVTTL
  • Loss of Lock (LOL) output pin
  • Narrow bandwidth control input (NBW pin) to adjust loop bandwidth
  • Hitless Switching (HS) options with or without Phase Build-out (PBO) are available to enable SONET (GR-253) /SDH (G.813) MTIE and TDEV compliance during reference clock reselection
  • Single 3.3V power supply
  • Small 9mm x 9mm surface mount package

描述

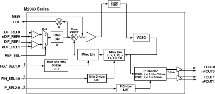
The M2060/61/62 and M2065/66/67 are Voltage Controlled SAW Oscillator (VCSO) based clock PLLs designed for FEC clock ratio translation in 10Gb optical systems such as OC-192 or 10GbE. They support Forward Error Correction (FEC) clock multiplication ratios, both forward (mapping) and inverse (de-mapping). Multiplication ratios are pin-selected from pre-programming look-up tables.

当前筛选条件