跳转到主要内容
瑞萨电子 (Renesas Electronics Corporation)
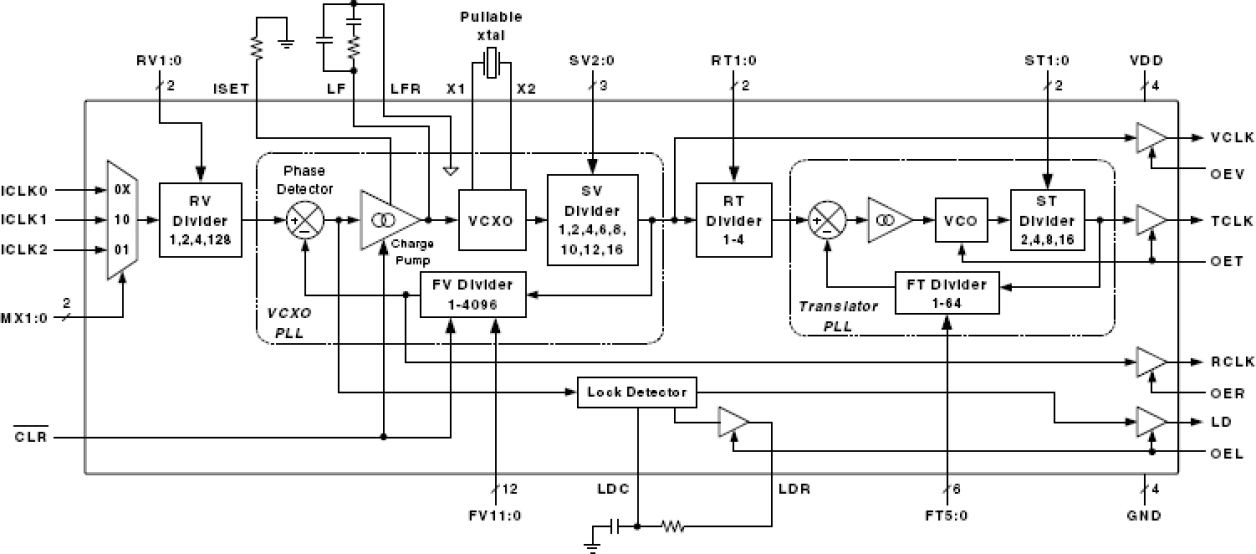
VCXO-Based Line Card Clock Synchronizer

封装信息

CAD 模型:View CAD Model
Pkg. Type:TSSOP
Pkg. Code:PAG56
Lead Count (#):56
Pkg. Dimensions (mm):14.0 x 6.1 x 1.0
Pitch (mm):0.5

环境和出口类别

Moisture Sensitivity Level (MSL)1
Pb (Lead) FreeYes
ECCN (US)EAR99
HTS (US)8542.39.0090

产品属性

Lead Count (#)56
Carrier TypeReel
Moisture Sensitivity Level (MSL)1
Qty. per Reel (#)2000
Qty. per Carrier (#)0
Pb (Lead) FreeYes
Pb Free Categorye3 Sn
Temp. Range (°C)-40 to 85°C
Abs. Pull Range Min. (± PPM)115
Core Voltage (V)3.3
Feedback InputNo
Input Freq (MHz)0.001 - 170
Input TypeLVCMOS
Inputs (#)3
Length (mm)14
MOQ2000
Output Banks (#)3
Output Freq Range (MHz)0.5 - 160
Output TypeLVCMOS
Output Voltage (V)3.3
Outputs (#)3
Package Area (mm²)85.4
Phase Jitter Typ RMS (ps)80
Pitch (mm)0.5
Pkg. Dimensions (mm)14.0 x 6.1 x 1.0
Pkg. TypeTSSOP
Product CategoryJitter Attenuators
Prog. ClockNo
Reel Size (in)13
Reference OutputYes
Requires Terms and ConditionsDoes not require acceptance of Terms and Conditions
Spread SpectrumNo
Tape & ReelYes
Thickness (mm)1
Width (mm)6.1

描述

The MK2069-01 is a VCXO (Voltage Controlled Crystal Oscillator) based clock generator that offers system synchronization, jitter attenuation, and frequency multiplication or translation. It can accept an unstable, jittery input clock and provide a de-jittered, low phase noise output clock at a user determined frequency. The device's clock multiplication ratios are user selectable since all major PLL divider blocks can be configured through device pin settings. External PLL loop filter components allow tailoring of the VCXO PLL loop response and therefore the clock jitter attenuation characteristics. The MK2069-01 is ideal for line card applications. Its three input MUX enables selection of the master or slave (backup) system clocks, as well as a backup local line card clock. The lock detector (LD) output serves as a clock status monitor. The clear (CLR) input enables rapid synchronization to the phase of a newly selected input clock, while eliminating the generation of extra clock cycles and wander caused by memory in the PLL feedback divider. CLR also serves as a temporary holdover function when kept low.