跳转到主要内容
瑞萨电子 (Renesas Electronics Corporation)

特性

  • Packaged in 8-pin SOIC
  • Zero input-output delay
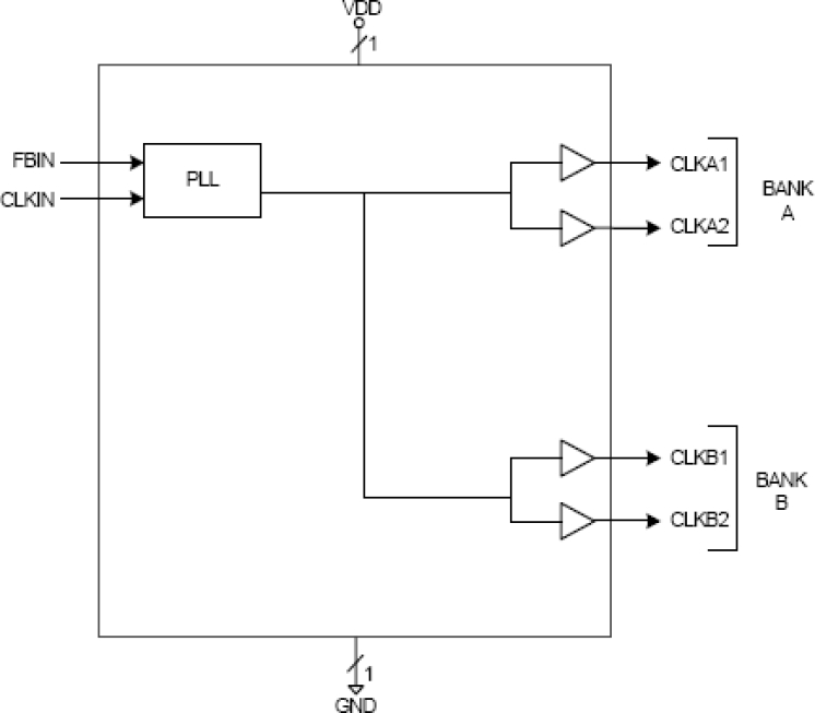
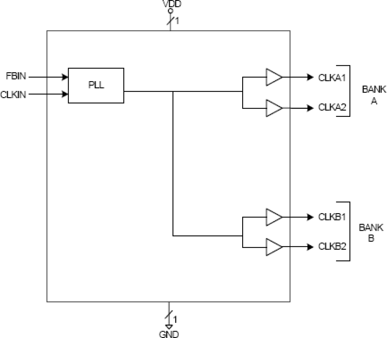
  • 2 banks of two 1X outputs
  • Output to output skew is less than 200 ps
  • Output clocks up to 133 MHz at 3.3 V
  • Full CMOS outputs with 8 mA output drive capability at TTL levels at 3.3 V
  • Spread SmartTM technology Works with Spread Spectrum clock generators
  • Advanced, low power, sub micron CMOS process
  • Operating voltage of 3.3 V
  • Available in industrial temperature range

描述

The MK2304-1 is a low jitter, low skew, high performance Phase Lock Loop (PLL) based zero delay buffer for high speed applications. Based on IDT's proprietary low jitter PLL techniques, the device provides four low skew outputs at speeds up to 133 MHz at 3.3 V. The MK2304-1 includes two banks of two outputs each 1X. In the zero delay mode, the rising edge of the input clock is aligned with the rising edges of all 4 outputs. Compared to competitive CMOS devices, the MK2304-1 has the lowest jitter. IDT manufactures the largest variety of clock generators and buffers and is the largest clock supplier in the world.

当前筛选条件