跳转到主要内容
瑞萨电子 (Renesas Electronics Corporation)

特性

  • Packaged in 8 pin SOIC
  • Zero input-output delay
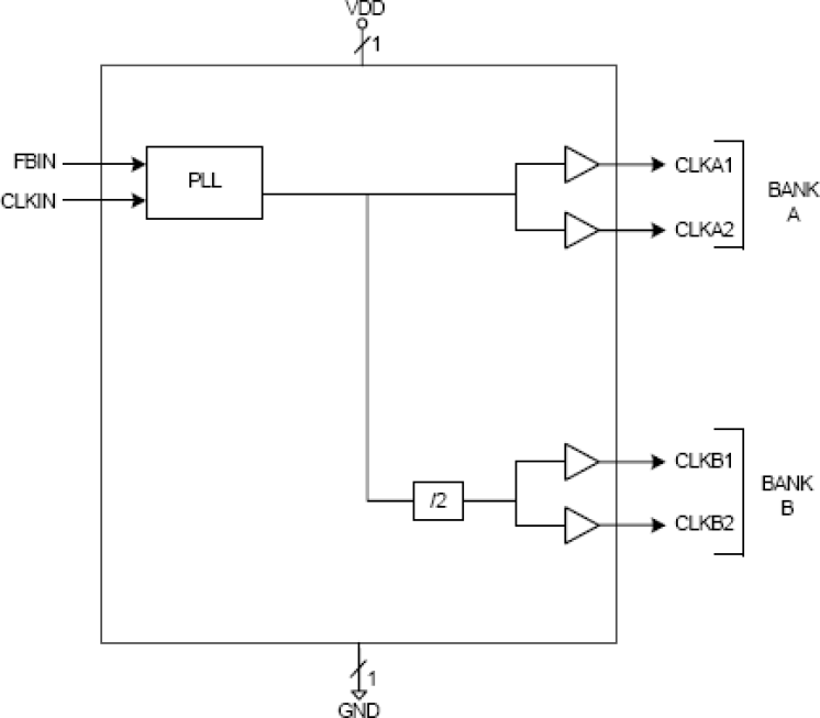
  • Two 1X outputs plus two 1/2X outputs
  • Output to output skew is less than 200 ps
  • Output clocks up from 10 MHz to 133 MHz at 3.3 V
  • Ability to generate 2X the input
  • Full CMOS outputs with 8 mA output drive capability at TTL levels at 3.3 V
  • Spread SmartTM technology works with spread spectrum clock generators
  • Advanced, low power, sub micron CMOS process
  • Operating voltage of 3.3 V
  • Available in industrial temperature operation
  • Pb (lead) free package
  • Low Standby Current

描述

The MK2304-2 is a low jitter, low skew, high performance Phase Lock Loop (PLL) based zero delay buffer for high speed applications. Based on IDT's proprietary low jitter PLL techniques, the device provides four low skew outputs at speeds up to 133 MHz at 3.3 V. The MK2304-2 includes a bank of two outputs running at 1/2X. In the zero delay mode, the rising edge of the input clock is aligned with the rising edges of all 4 outputs. Compared to competitive CMOS devices, the MK2304-2 has the lowest jitter. The MK2304-2 PLL enters a power-down state when there are no rising edges on the REF input. In this mode, all outputs are tri-stated and the PLL is turned off, resulting in leass than 25 ?A of current draw. IDT manufactures the largest variety of clock generators and buffers and is the largest clock supplier in the world.

当前筛选条件