跳转到主要内容
瑞萨电子 (Renesas Electronics Corporation)

特性

  • 25 MHz to 400 MHz synthesized clock output signal
  • Differential PECL output
  • LVCMOS compatible control inputs
  • On-chip crystal oscillator for reference frequency generation
  • Spread Spectrum output for EMI reduction
  • 3.3 V power supply
  • Fully integrated PLL
  • Minimal frequency overshoot
  • Serial 3-wire programming interface
  • Parallel programming interface for power-up
  • 32-lead LQFP packaging
  • 32-lead Pb-free package available
  • SiGe Technology
  • Ambient temperature range 0°C to +70°C
  • Pin compatible to the MC12429, MPC9229, MPC92429, and ICS84329

描述

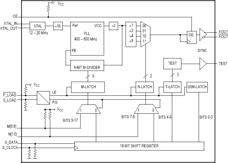
The internal crystal oscillator uses the external quartz crystal as the basis of its frequency reference. The frequency of the internal crystal oscillator is divided by 16 and then multiplied by the PLL. The VCO within the PLL operates over a range of 400 to 800 MHz. Its output is scaled by a divider that is configured by either the serial or parallel interfaces. The crystal oscillator frequency fXTAL, the PLL feedback-divider M and the PLL post-divider N determine the output frequency. The feedback path of the PLL is internal. The PLL adjusts the VCO output frequency to be 2?M times the reference frequency by adjusting the VCO control voltage. Note that for some values of M (either too high or too low) the PLL will not achieve phase lock. The PLL will be stable if the VCO frequency is within the specified VCO frequency range (400 to 800 MHz). The M-value must be programmed by the serial or parallel interface. The PLL post-divider N is configured through either the serial or the parallel interfaces, and can provide one of four division ratios (1, 2, 4, or 8). This divider extends performance of the part while providing a 50% duty cycle. The output driver is driven differentially from the output divider, and is capable of driving a pair of transmission lines terminated 50 ? to VCC – 2.0 V. The positive supply voltage for the internal PLL is separated from the power supply for the core logic and output drivers to minimize noise induced jitter. The configuration logic has two sections: serial and parallel. The parallel interface uses the values at the M[8:0] and N[1:0] inputs to configure the internal counters. It is recommended on system reset to hold the P_LOAD input LOW until power becomes valid. On the LOW-to-HIGH transition of P_LOAD, the parallel inputs are captured. The parallel interface has priority over the serial interface. Internal pullup resistors are provided on the M[8:0] and N[1:0] inputs prevent the LVCMOS compatible control inputs from floating. The serial interface centers on a eighteen bit shift register. The shift register shifts once per rising edge of the S_CLOCK input. The serial input S_DATA must meet setup and hold timing as specified in the AC Characteristics section of this document. The configuration latches will capture the value of the shift register on the HIGH-to-LOW edge of the S_LOAD input. See PROGRAMMING INTERFACE for more information. The TEST output reflects various internal node values, and is controlled by the T[2:0] bits in the serial data stream. In order to minimize the PLL jitter, it is recommended to avoid active signal on the TEST output.

当前筛选条件