跳转到主要内容
瑞萨电子 (Renesas Electronics Corporation)

特性

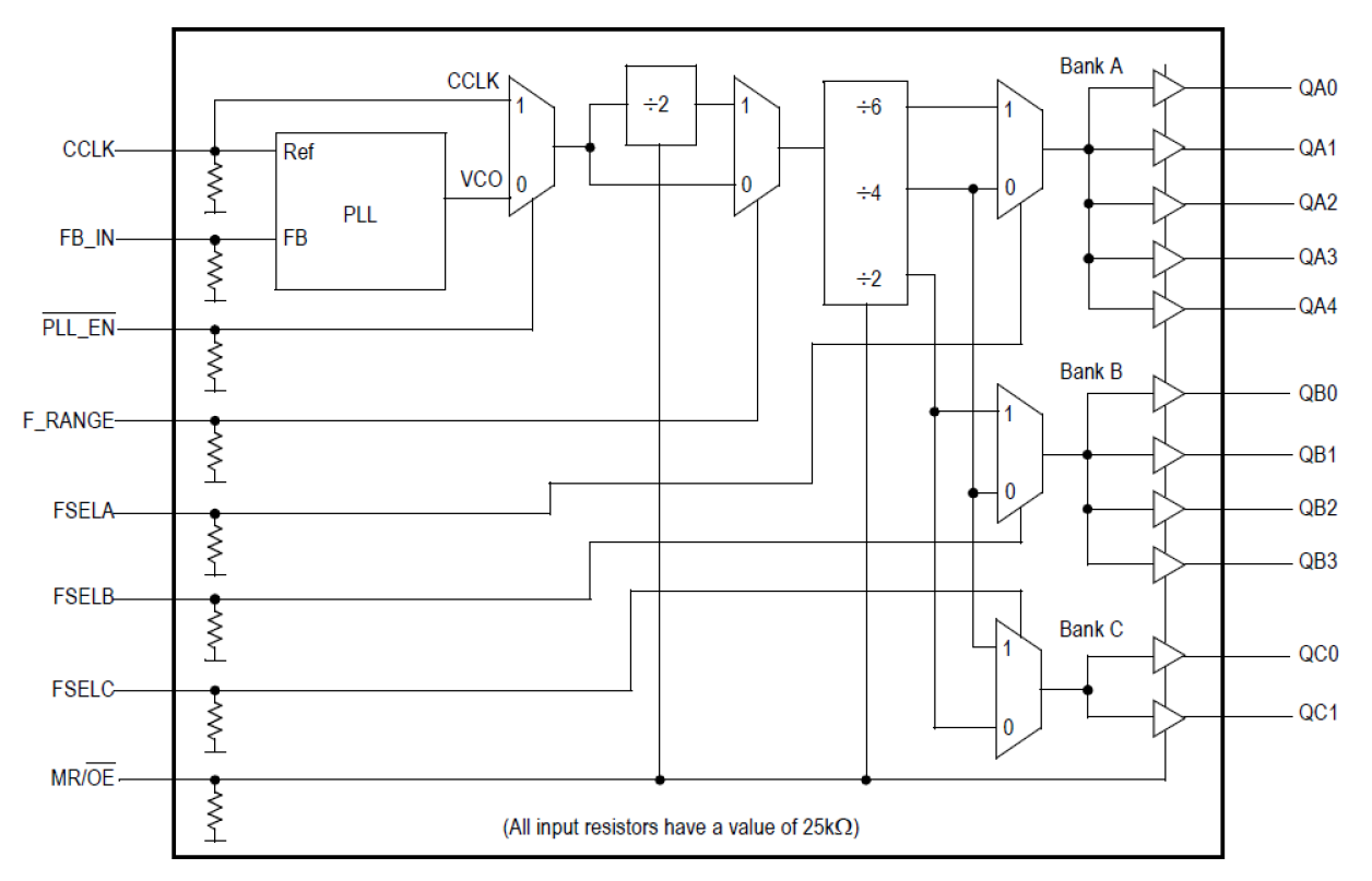
  • Configurable 11 Outputs LVCMOS PLL Clock Generator
  • Fully Integrated PLL
  • Wide Range of Output Clock Frequency of 16.67 MHz to 200 MHz
  • Multiplication of the Input Reference Clock Frequency by 3, 2, 1, 3 ÷ 2, 2 ÷ 3,
  • 1 ÷ 3 and 1 ÷ 2
  • 2.5 V and 3.3 V LVCMOS Compatible
  • Maximum Output Skew of 200 ps
  • Supports Zero-Delay Applications
  • Designed for High-Performance Telecom, Networking and Computing
  • Applications
  • 32-Lead LQFP Package
  • 32-Lead Pb-Free Package Available
  • Ambient Temperature Range –40°C to +85°C

描述

The MPC9352 is a 3.3 V or 2.5 V compatible, 1:11 PLL based clock generator targeted for high performance clock tree applications. With output frequencies up to 200 MHz and output skews lower than 200 ps, the device meets the needs of most demanding clock applications.

当前筛选条件