跳转到主要内容

特性

  • Ultra-compact, efficient wireless power receiver for up to 5W applications
  • WPC 1.2 Qi Baseline Power Profile (BPP) compatible
  • Optimized light load efficiency for low-power applications
  • Ping detection for reduced power consumption at the end of charging
  • Low undervoltage lockout (UVLO) for low-voltage start-up for faster connections over an extended area
  • ASK and FSK modulation/demodulation for bidirectional communication: Rx-to-Tx and Tx-to-Rx
  • Easy configuration of design parameters through I²C interface on an external EEPROM
  • ADC input to measure battery voltage or system voltage
  • Embedded 32-bit Arm Cortex-M0 processor
  • Internal overvoltage clamping
  • Low standby and operating mode power consumption
  • High-performance low dropout (LDO) regulator with low RDS(on) and programmable current limiting
  • Supports I²C slave/master mode
  • 40-WLCSP: 5 x 8 ball array, 2.28mm x 3.38mm, 0.4mm pitch

描述

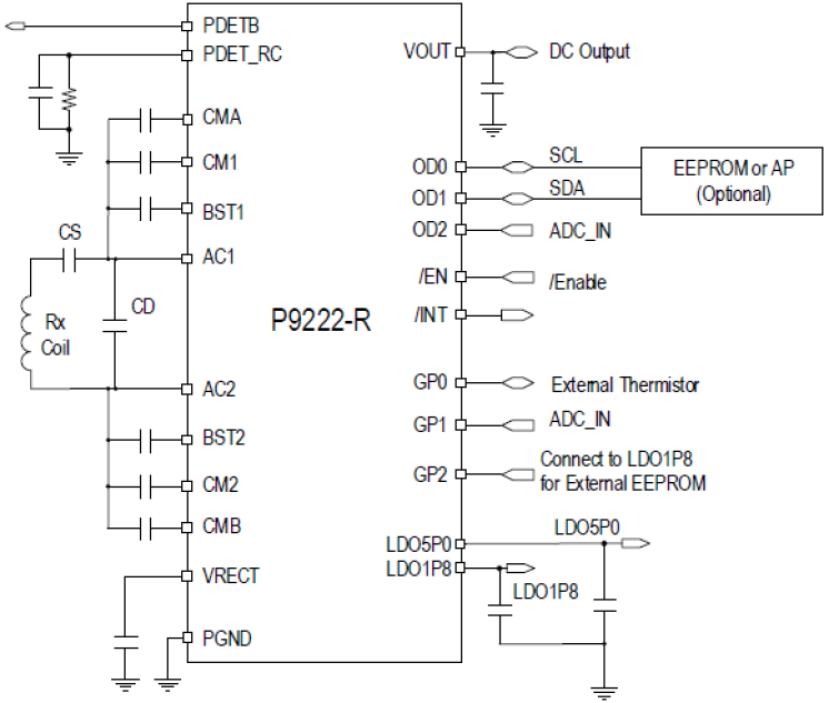
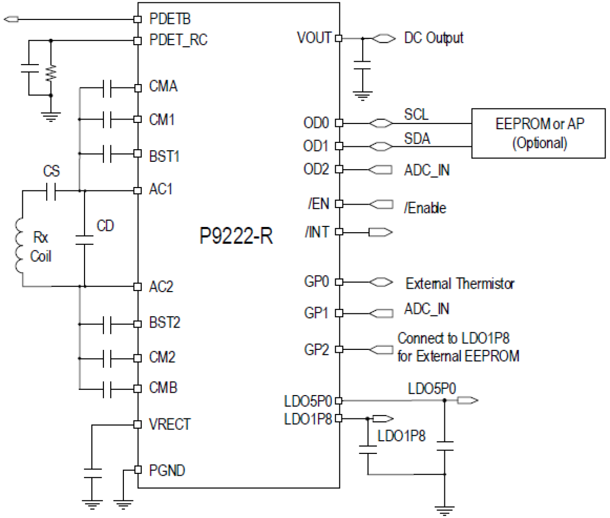
The P9222-R is an integrated single-chip wireless power receiver IC (Rx) for up to 5W applications. The P9222-R is highly efficient at light loads and very well-suited for low-power applications such as earbud case charging. A unique Ping detect feature gives the user an early indication of the wireless charger connection and improves thermal performance at the end of complete battery charging. A low undervoltage lockout (UVLO) threshold allows the receiver to start up even with a weaker digital ping strength signal from a transmitter over an extended area.

The device includes over-temperature and undervoltage/overvoltage protection. The internal overvoltage clamping protects the rectifier output from rising above the overvoltage level when the receiver is quickly moved from a low-coupling position to a high-coupling position. The integrated 32-bit Arm® Cortex®-M0 processor offers a high level of programmability and design parameters that can be easily configured through the I²C interface or an external EEPROM.

The P9222-R is available in a RoHS ultra-small WLCSP-40 package and it is rated for a -40 °C to +85 °C ambient operating temperature range.

应用

  • Wireless power solutions for mobile solutions
    • Wireless earbud case charging
    • Wearables and fitness trackers
    • Mobile devices
    • Hearing aids case charging

当前筛选条件